Моделирование в Blender по референсу: пошаговый практический гид

Модели в Blender становятся гораздо точнее и быстрее, если работать по референсу. Этот гид описывает рабочий поток на примере простого мебельного предмета — прикроватного столика (Oscar от Zanotta) — и дает шаги, советы, чеклисты и приёмочные критерии, которые можно применить к любой задаче.
Почему использовать референсы
Определение: Референс — изображение или чертёж, показывающий внешний вид объекта с нужных ракурсов. Однострочное объяснение: референс даёт геометрические ограничения и пропорции, которые вы переносите в 3D.
Важно: качественный референс экономит время и снижает количество переделок при деталировке и текстурировании.
Преимущества:
- Точные пропорции и масштабы.
- Быстрая проверка силуэта и читаемости формы.
- Менее шумная итерация дизайна.
Когда это не сработает: художественно стилизованные объекты, где форма намеренно искажена, или когда референсы противоречивы (разные фотографии с разными пропорциями).
Шаг 1: Найдите подходящие референсы
Что искать:
- Минимум три ракурса: фронтальный, боковой и вид сверху. Чертежи с прямыми проекциями (orthographic) идеальны.
- Высокое разрешение и отсутствие сильных искажений объектива.
- Дополнительные фото для деталей материала и креплений.
Где искать: Pinterest, архитектурные и мебельные каталоги, специализированные чертежники, фотобанки. Если есть доступ к оригинальным чертежам — используйте их.
Критерии отбора:
- Четко читаемые контуры.
- Сопоставимые масштабы между ракурсами (или возможность масштабировать).
- Наличие ключевых контрольных точек (например, ножки, фасады, ручки).
Совет: сохраняйте исходы в отдельной папке проекта и давайте файлам осмысленные имена, например: oscar_front.jpg, oscar_side.jpg, oscar_top.jpg.
Шаг 2: Импорт референсов в сцену и подготовка вьюпорта

- Выйдите в Режим объекта (Object Mode). Переключите ортографию: нажмите NumPad 5 (переключение видовой проекции).
- Выравнивание видов: NumPad 1 — фронт, NumPad 3 — бок, NumPad 7 — сверху.
- Добавьте референсы: Shift + A → Image → Reference. Первая картинка — фронт.
- Повторите для бокового и верхнего ракурсов. Размещайте файлы так, чтобы ключевые точки (основание, верх, центры) совпадали.
Выравнивание и защита:
- Выберите в Outliner фильтр и включите опцию Selectable. Затем отключите Selectable для слоёв с референсами — так вы не будете случайно их перемещать.
- Поместите референсы в отдельную коллекцию (New Collection) для удобства управления.
- Изменяйте непрозрачность (Opacity) в Properties → Object Data → Background Images или через поиск по панели Properties, чтобы видеть скелет модели.
Важно: держите референсы в ортографическом виде — это предотвращает перспективные искажения при моделировании.
Совет: храните несколько фотографий реального объекта рядом для проверки деталей, материалов и зазоров.
Шаг 3: Разбивка формы на простые примитивы
Начинайте с простых геометрических блоков (куб, цилиндр, плоскость), чтобы быстро набросать объём и пропорции.
Пример для столика Oscar:
- Центральное тело: Cube.
- Ножки: Cylinder или удлиненный Cube.
- Ручка: тонкий куб или torus — в зависимости от формы.
Рабочий процесс:
- Добавьте примитив (Shift + A).
- Перемещайте, масштабируйте и ориентируйте его, чтобы совпасть со скелетом референсов во фронте, сбоку и сверху.
- Не старайтесь сразу делать сложную топологию — цель этого шага получить верные пропорции.
Психологическая модель: думайте не о пикселях, а о массовой пропорции тела — обозначьте крупные массы и узкие детали.
Шаг 4: Грубая лепка формы в Edit Mode
Перейдите в Edit Mode и начните «вырезать» форму из базового блока:
Инструменты и приёмы:
- Включите X-Ray (Alt + Z) для удобства работы с внутренними элементами.
- Используйте Inset Faces, Bevel, Knife для формирования лотков, фасадов и вырезов.
- Ограничивайте разрезы по осям: после фиксации точки нажмите X, Y или Z.
- Применяйте Mirror на раннем этапе для симметричных объектов.
- Для ручек и мелких деталей проще добавить отдельные примитивы и потом Join.
Общие шаги:
- Набросайте основные прорези и отверстия.
- Добавьте edge loops там, где нужна жёсткость края (Ctrl + R).
- Экструзия (E) для придания объёма ручкам и рамам.
Совет: работайте Итеративно: небольшой набор операций → проверка по референсу → следующая итерация.
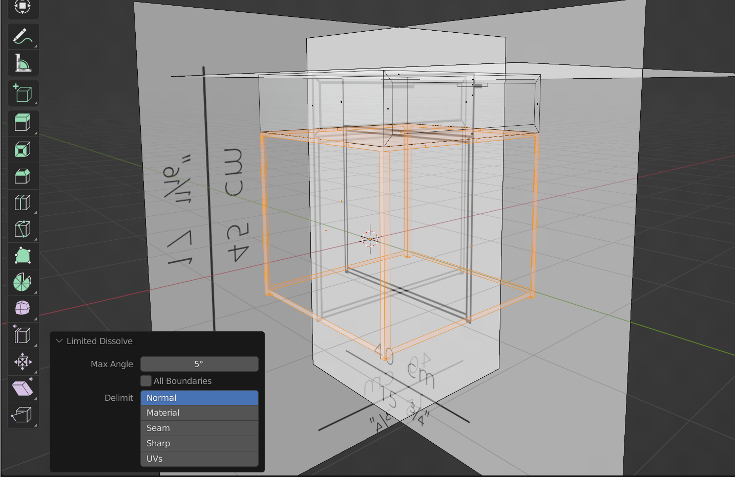
Шаг 5: Очистка сетки и коррекция нормалей

Проверки и операции очистки:
- Удалите Loose Geometry: Mesh → Clean Up → Delete Loose.
- Ограниченное упрощение: Limited Dissolve (удаляет лишние вершины, сохраняя форму).
- Fill Holes / Fill для закрытия дыр.
- Decimate осторожно — он снижает полигональность, но может изменить форму.
- Нормали: Mesh → Normals → Recalculate Outside (Ctrl + N) и вручную проверяйте инвертированные нормали.
Проверка топологии:
- Ищите N-gons (полигоны с >4 вершинами) только там, где это допустимо (плоские поверхности не критично).
- Триангуляция оставляйте для экспортов, но при моделировании старайтесь держать квадры.
Критерии приёмки модели (см. раздел Критерии приёмки).
Шаг 6: Добавление деталей и финальная шлифовка

Детализация:
- Для кривых форм используйте Subdivision Surface в комбинации с добавлением поддерживающих edge loops.
- Пропорции: используйте Proportional Edit (O) для плавных изменений.
- Добавьте мелкие элементы: скругления, фаски (Bevel) и небольшие срезы на краях.
- Используйте Mirror Modifier и Apply только после того, как форма окончательно выверена.
Скульптинг: для органических/плавных форм (подушки, растения, ткани) переход в Sculpt Mode даёт лучшие результаты.
Тонкая настройка:
- Контролируйте плотность полигонов: локальные сабдивы там, где нужны сгибы или точные выгибы.
- Используйте Snap и Constraint для выравнивания деталей по референсу.
Критерии приёмки
Список, который поможет понять, когда модель готова для следующего этапа (текстурирование/риг/рендер):
- Пропорции соответствуют референсам ± допуск 2–5% по ключевым измерениям.
- Нормали направлены наружу, нет инвертированных фейсов.
- Нет незамкнутых дыр или плавающей геометрии.
- Топология свободна от лишних N-gons в областях деформации.
- Модель содержит минимальную достаточную плотность полигонов для целевой платформы (реaltime/премьер рендер).
Проверка качества и тестовые сценарии
Тесты, которые нужно прогнать перед передачей:
- Визуальная проверка в Orthographic и Perspective.
- Пробный UV-распаковка — нет сильных перекосов.
- Простой рендер с HDRI — проверка силуэта и читаемости формы.
- Экспорт в формат, который планируется использовать (.fbx/.obj), и импорт в чистую сцену.
Критический тест: поверните модель в ракурс с плохой читаемостью — форма всё ещё должна быть понятной.
Методология: быстрый SOP для одного объекта
- Подготовка: собрать референсы и каталогизировать.
- Настройка сцены: загрузить референсы, выровнять в ортографию, заблокировать.
- Блокинг: базовый примитив/примитивы для основных масс.
- Грубая модель: Edit Mode, Knife, Inset, Extrude.
- Очистка: Limited Dissolve, Delete Loose, нормали.
- Детали: Bevel, Subdivision, ручки, ножки.
- Контроль качества: приёмочные тесты и исправления.
- Экспорт/передача: единый файл, папка с референсами и документацией.
Рекомендации по инструментам и альтернативные подходы
Альтернативы и расширения рабочего процесса:
- Моделирование в CAD-подобных программ для точной геометрии (если требуется инженерная точность), затем импорт в Blender.
- Блокинг из нескольких примитивов с последующим Boolean и Cleanup.
- Использование аддонов: Background Images Management, Reference Images Addon, Hard Ops/Boxcutter для твердых поверхностей.
Противопоказания к Boolean: сложные булевы операции могут создать плохую топологию; используйте их на ранней стадии и обязательно очищайте.
Роль‑ориентированные чеклисты
Моделлер (ответственности):
- Проверить референсы и согласовать размеры.
- Подготовить и экспортировать модель с правильной ориентацией осей.
- Обеспечить чистую топологию и нормали.
Текстурщик:
- Убедиться, что UV-развёртка без сильных искажений.
- Провести тестовый bake нормалей и AO.
Риггер:
- Проверить наличие кисточек (edge loops) в местах деформации.
- Убедиться в отсутствии необычных N-gons в областях сгибов.
Устранение проблем: частые ошибки и их решения
Проблема: Разные пропорции между ракурсами. Решение: привязать референсы к общей контрольной сетке (например, добавить направляющие объекты), масштабировать по ключевому измерению.
Проблема: Инвертированные нормали. Решение: В Edit Mode → Select → Select All → Mesh → Normals → Recalculate Outside. Для локальных проблем — Flip.
Проблема: Слишком много вершин после Boolean. Решение: Limited Dissolve, ремешивание (retopo) горячих зон.
Проблема: Неправильный слой/коллекция референса. Решение: Переместить в отдельную коллекцию, выключить Selectable и видимость для рендера.
Быстрый чек-лист перед экспортом
- Все референсы зафиксированы и описаны в папке проекта.
- Применены трансформации (Ctrl + A → All Transforms).
- Нормали правильные.
- Нет незамкнутых отверстий.
- Модель в правильной единице измерения (см. проект).
Мини‑факто-бокс
- Нужный минимум референсов: 3 ракурса.
- Критические инструменты: Knife, Inset, Extrude, Bevel, Edge Loops.
- Оптимальная стратегия: начать с блочного моделирования, затем уточнять.
Наглядная диаграмма принятия решений
flowchart TD
A[Есть референсы?] -->|да| B[3 ракурса готовы?]
A -->|нет| Z[Сделать фото или найти референсы]
B -->|да| C[Импорт в ортографию и выравнивание]
B -->|нет| Y[Найти дополнительные ракурсы или сфокусироваться на одном]
C --> D[Блокинг примитивами]
D --> E[Грубая модель в Edit Mode]
E --> F[Очистка и нормали]
F --> G[Детализация и финализация]
G --> H[Тесты и экспорт]Краткий глоссарий (по‑строчно)
- Референс: изображение для ориентировки при моделировании.
- Блокинг: быстрый набросок формы из примитивов.
- Нормали: векторы, указывающие наружу у полигона.
- Limited Dissolve: инструмент упрощения меша.
Заключение и рекомендации
Моделирование по референсу — это навык, который развивается с практикой. Начав с четкой подготовки (правильные референсы и выровненная сцена), вы уменьшите количество повторных правок и ускорите переход к текстурированию и рендерингу.
Важно: не пытайтесь довести до совершенства каждую деталь сразу — разбивайте работу на итерации: блокинг → грубая форма → детали → проверка.
Ресурсы для дальнейшего изучения: Blender Guru (туториалы по блокингу и шейпингу), официальная документация Blender по инструментам Knife, Bevel, Mirror.

Вперед: откройте Blender, загрузите ваши референсы и начните с простого куба — ваша первая хорошо выровненная модель из референса будет большим шагом к уверенной работе с более сложными задачами.
Похожие материалы
Как подготовиться к идеальному Дню благодарения
Планирование групповой поездки с друзьями
DATEDIF в Google Sheets: считать разницу между датами
Виртуальные рабочие столы Windows для фокуса
Проверка запчастей iPhone в iOS 15