Как объединять и сшивать объекты в Blender 3.5

Объединение объектов — частая операция при создании сцен, подготовке моделей к печати или оптимизации для игр. Разные подходы подходят для разных целей: если нужно просто совместно перемещать части — используйте Join; если нужно окончательно влить геометрию — Boolean; если нужна контрольная стыковка вершин — Merge в режиме Edit.
Важно: в тексте приведены термины и названия элементов интерфейса на русском (например, «Свойства модификатора», «Объект», «Объединение»). Клавиши и сочетания — в привычном виде (Shift, Ctrl).
Ключевые отличия: Join vs Boolean vs Merge в Edit Mode
- Join (Объединить) — объединяет объекты на уровне объекта: они становятся единым объектом в Outliner, но их меши остаются независимыми (пересекающиеся вершины не сливаются).
- Boolean (Булев модификатор) — математическая операция: Union сшивает геометрию, Intersect оставляет общую часть, Difference вырезает одну форму из другой. Результат фактически меняет основной меш (основной объект), второй объект служит «инструментом».
- Merge/Remove Doubles в Edit Mode — слияние вершин вручную или по расстоянию; полезно для аккуратных стыков и топологии.
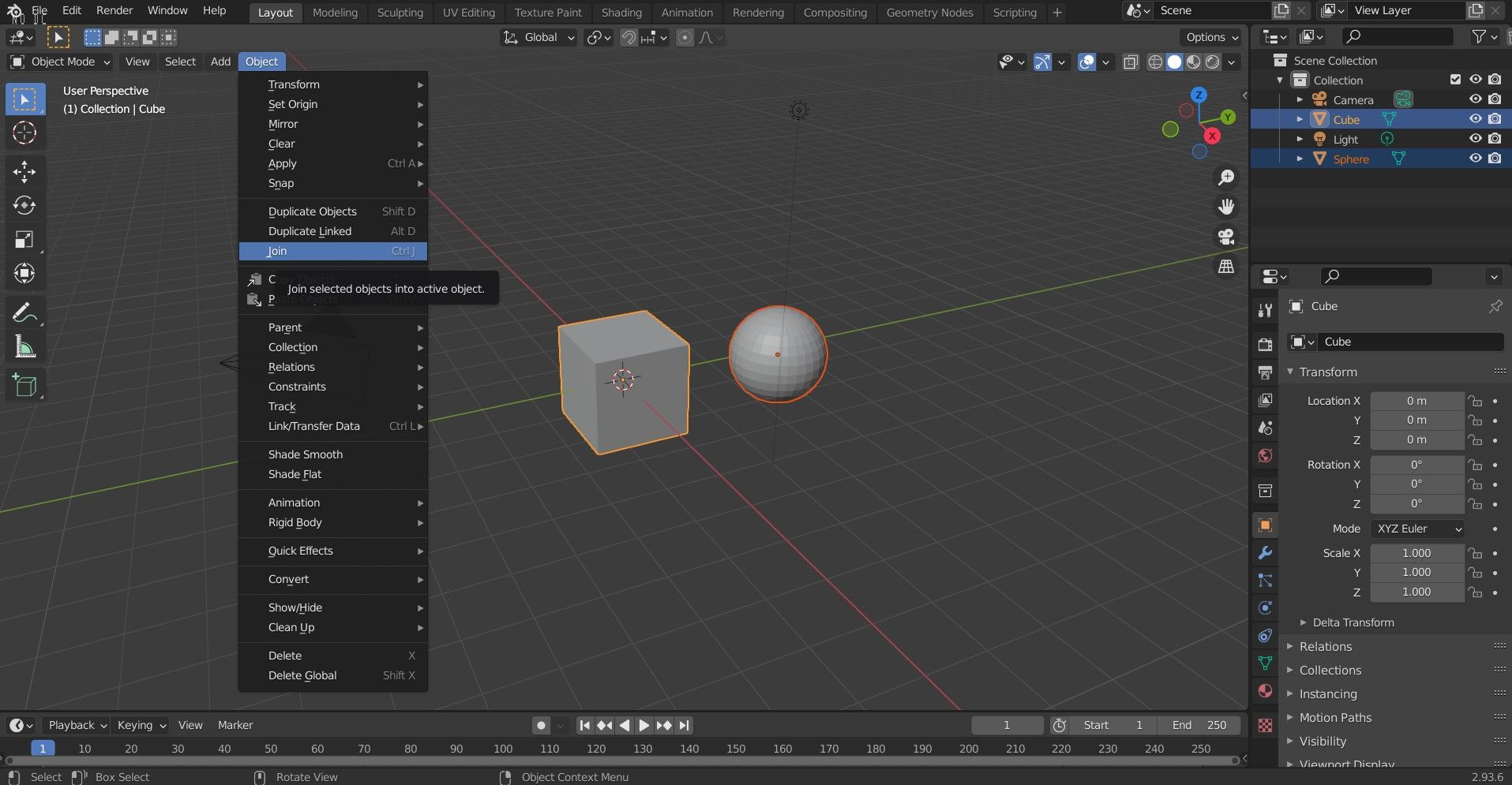
1. Объединение объектов (Join)
Когда нужно просто работать с группой элементов как с единицей (перемещать, вращать, масштабировать), применяют Join.
Шаги:
- Выделите первый объект левой кнопкой мыши (это будет не-активный объект).
- Удерживая Shift, кликните по второму объекту — последний выбранный объект станет активным (он подсветится более светлым цветом). Это и будет родитель/активный объект.
- В верхнем меню выберите Объект → Объединить или нажмите Ctrl + J.
Замечания и советы:
- Активный объект задаёт систему координат и Origin для итогового объекта. При необходимости заранее перенесите Origin.
- Join не объединяет пересекающиеся вершины. Для сшивания вершин используйте режим редактирования (Edit Mode) и команды Merge / Merge by Distance (Ранее «Remove Doubles»).
- Если вам нужно печатать модель в собранном виде, но печатать отдельные части, Join удобен для компоновки и экспорта чертежей.

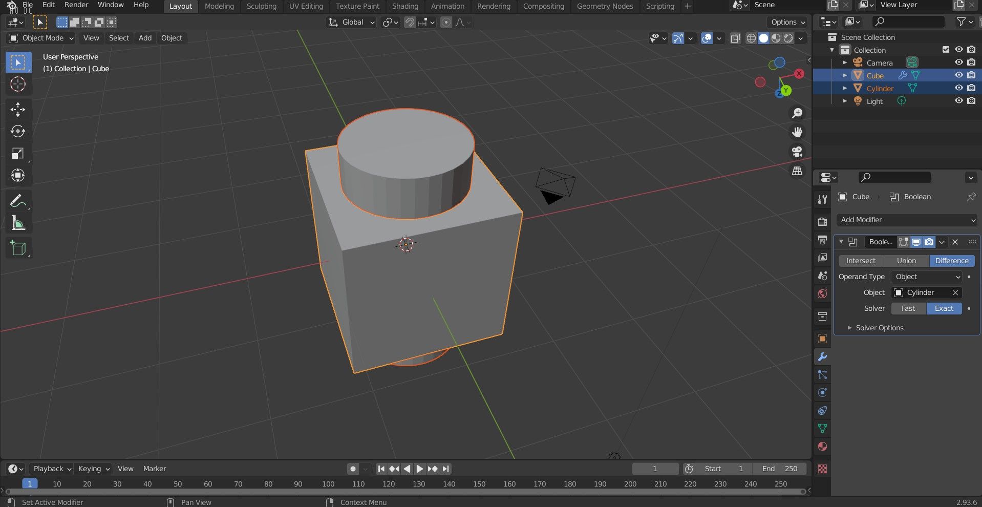
2. Слияние объектов с помощью булевого модификатора
Булев модификатор (Boolean) превращает два объекта в один с изменённой геометрией. Он работает «на основном объекте» — то есть вы выбираете главный объект, в свойствах модификатора указываете второй и применяете операцию.
Пошагово:
- Левой кнопкой выберите основной объект (тот, к которому будет применён модификатор).
- В панели справа откройте Свойства модификатора — значок синего гаечного ключа.
- Нажмите Добавить модификатор и выберите Булев.
- В поле Объект укажите инструмент (второй объект).
- В разделе Операция выберите: Пересечение (Intersect), Объединение (Union) или Разность (Difference).
- При необходимости настройте решатель булева (Solver): в новых версиях доступны разные режимы — выбирайте более надёжный, если возникают артефакты.
- Нажмите стрелку раскрывающегося списка и Применить или используйте кнопку Apply.
Что делает каждая операция:
- Объединение (Union) — объединяет объёмы, удаляя внутренние пересечения.
- Пересечение (Intersect) — оставляет только общую часть объектов.
- Разность (Difference) — вырезает одну форму из другой (инструмент «вырезает» основной объект).
Полезные подсказки:
- Булев всегда работает над копией геометрии инструмента: второй объект остаётся неизменным. При необходимости удалите или скройте его после применения.
- Применяйте трансформации (Scale/Rotation) перед булевой операцией: Object → Apply → Rotation & Scale (если вы используете английский интерфейс, это Ctrl + A → Apply Rotation & Scale). Неприменённый масштаб часто ломает результат.
- Проверьте нормали: все нормали должны быть направлены наружу. Используйте Recalculate Normals (Shift + N в Edit Mode) при необходимости.
- Избегайте наложенных (совпадающих) поверхностей и тонких стенок — булевы часто дают артефакты на копланарных полигонах.

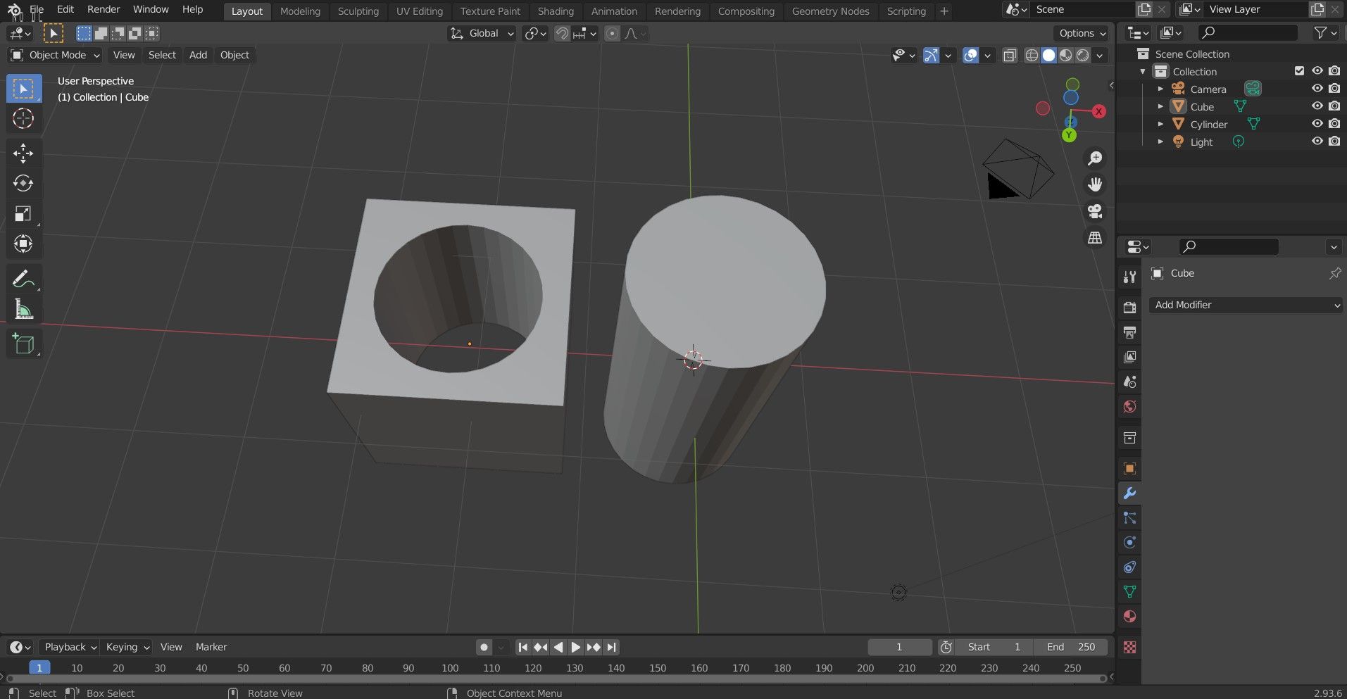
3. Вырезание и вычитание (Difference)
Вырезание — частый сценарий: гравировка надписей, отверстия для сборки, вырезы под детали.
Процесс:
- Выберите объект, в который будете вырезать (основной объект).
- Добавьте Булев и в Операции выберите Разность (Difference).
- Укажите объект-инструмент (тот, который будет вырезан).
- Нажмите Применить.
Учтите:
- После применения булева внутри результирующего меша могут появиться лишние внутренние грани. Их нужно удалить вручную в режиме Edit.
- Если объект-инструмент не удаляется автоматически, можно скрыть его в Outliner или удалить вручную — но перед удалением убедитесь, что результат корректен.

Частые проблемы и как их исправлять
Проблема: «пустоты», дырки или артефакты после булева.
- Решение: Проверьте нормали, объедините дублирующиеся вершины (Merge by Distance), примените Scale, исключите не-манифольдные элементы.
Проблема: очень высокополигональные участки дают долгие и нестабильные булевы.
- Решение: временно упростите меш (Decimate или Remesh), выполните булеву, затем восстановите детализацию через ретопологию или субдив.
Проблема: одинаковые (копланарные) поверхности дают нулевые пересечения или некорректные швы.
- Решение: немного сместите инструмент или используйте другой подход (вырез в Edit Mode, ремеш).
Проблема: после применения булева появляются внутренние ненужные полигоны.
- Решение: в Edit Mode удалите ненужные полигоны, затем Recalculate Normals и Merge by Distance.
Альтернативные подходы
- Режим редактирования (Edit Mode) — выделяете вершины/грани и используете Merge (M) или Merge by Distance для сшивания смежных вершин.
- Remesh / Voxel Remesh — перегенерировать топологию и получить «чистый» единый меш (может изменить детализацию).
- BoolTool (аддон) — удобный набор инструментов для булевых операций в Blender, ускоряет рабочие процессы.
- Retopology — оставить булевый результат как референс и перерисовать чистую топологию вручную.
Когда использовать каждый подход:
- Join — когда нужно совместно трансформировать объекты без слияния геометрии.
- Boolean — когда нужен конечный, цельный объект с реальным сшиванием геометрии.
- Edit Mode Merge / Retopo — когда важна топология и контроль над вершинами.
Мини-методология: перед булевыми операциями (чек-лист)
- Сохраните версию файла (ctrl + S → Сохранить как новую версию).
- Клонируйте объекты, с которыми будете работать (дублировать — Shift + D).
- Примените трансформации к объектам (Ctrl + A → Apply Rotation & Scale).
- Проверка нормалей (Recalculate Normals в Edit Mode).
- Удалите ненужные модификаторы, которые могут мешать (например, Subdivision поверх булева).
- Объедините невидимые меши, удалите дубли вершин.
- Выполните булеву с проверкой результата в разных отображениях (Solid, Wireframe).
Важно: всегда работайте на копиях, пока не освоите процедуру с конкретной моделью.
Критерии приёмки
Проверьте модель после слияния по следующим пунктам:
- Нет видимых дыр или не-манифольдных областей.
- Нормали направлены наружу и корректно отображают освещение.
- Топология не содержит пересекающихся внутренних полигонов.
- Форма соответствует требованию (например, отверстие по размеру и положению).
- Модель проходит проверку в целевой среде: принтер, игровой движок или рендерер.
Роли и чек-листы
Modeler (3D-художник):
- Подготовить чистую топологию.
- Применить трансформы.
- Проверить нормали и удалить дубли.
Инженер для 3D-печати:
- Проверить толщины стенок.
- Устранить внутренние пересечения и не-манифольдные элементы.
- Экспортировать в STL и пройти проверку в слайсере.
Game/Realtime Developer:
- Оптимизировать полигоны (LOD).
- Проверить UV и нормали.
- Убедиться, что коллайдеры простые и не содержат артефактов.
Rigger/Animator:
- Сохранить весовые группы (Vertex Groups) перед применением булевых операций.
- После булева — перенести веса или повторно привязать скелет.
Руководство по откату и отладке (Runbook)
- Если результат неудачный, откатитесь к сохранённой версии файла.
- Если сохранение отсутствует, используйте Outliner, чтобы восстановить удалённый инструмент (если вы его не удалили физически).
- Применяйте булеву по частям: разбейте задачу на несколько простых булевых операций.
- Попробуйте другой тип решателя булева (Exact вместо Fast) или временно ремеш/упростите меш.
Быстрый набор команд и сочетаний (cheat sheet)
- Выделение: LMB (левая кнопка мыши)
- Множественный выбор: Shift + LMB
- Join: Ctrl + J
- Применить трансформы: Ctrl + A
- Merge by Distance (удаление дублей): Edit Mode → Mesh → Clean up → Merge by Distance
- Recalculate Normals: Edit Mode → Mesh → Normals → Recalculate Outside (Shift + N)
Когда булевы операции не работают: примеры и обходные пути
- Если модель содержит тонкие стенки и копланарные поверхности, булевы дают нестабильные трещины. Обход: толщина инструмента, смещение/инсектирование, или ручное вырезание в Edit Mode.
- Если есть не-манифольдные элементы (висячие рёбра, внутренние грани) — булеву может сломать. Обход: исправьте топологию вручную или используйте Remesh.
- Если результат выглядит «шумным» из-за высокой детализации — упростите меш, примените булеву, затем восстановите детализацию.
Рекомендации по производительности
- Для сложных булевых операций временно выключайте Subdivision Surface и другие тяжёлые модификаторы.
- Работайте на упрощённых копиях и переносите результат на финальную сетку через ретопологию.
Пример рабочего потока (playbook)
- Создать резервную копию сцены.
- Дублировать объекты, с которыми будете работать.
- Применить трансформы.
- Выполнить Merge by Distance и Recalculate Normals.
- Добавить булев модификатор, выбрать операцию и инструмент.
- Применить модификатор и провести ручную чистку меша.
- Экспортировать/проверить в целевой среде.
Decision flowchart (Mermaid)
flowchart TD
A[Нужно просто совместно двигать части?] -->|Да| B[Join 'Ctrl + J']
A -->|Нет| C[Нужно единый меш?]
C -->|Да| D[Проверить топологию и нормали]
D --> E{Булев или Edit Merge?}
E -->|Булев| F[Boolean: Union/Intersect/Difference]
E -->|Edit| G[Edit Mode: Merge by Distance / Manual]
F --> H[Применить и очистить меш]
G --> H
H --> I[Проверить критерия приёмки]Часто задаваемые вопросы
Можно ли применять булевый модификатор к более чем двум объектам одновременно?
Булев модификатор работает с основным объектом и одним инструментом. Чтобы объединить более двух объектов, последовательно применяйте операцию: сначала объедините два объекта, затем примените булеву с третьим и т.д. Альтернативно можно сначала Join нескольких объектов, а затем применить одну булеву с другим инструментом.
Булевы ломают нормали — как это исправить?
В Edit Mode выберите весь меш и выполните Recalculate Normals (Shift + N). Если проблема сохраняется, вручную переверните проблемные полигоны и используйте Merge by Distance для очистки артефактов.
Что лучше для подготовки модели к 3D-печати: Join или Boolean?
Для печати часто требуется единый, манифольдный меш — в этом случае Boolean (Union) предпочтительнее, но после него обязательно очистите внутренние грани и проверьте толщины стенок.
Как сохранить веса (vertex groups) перед булевой операцией?
Рекомендуется дублировать объект и сохранить исходный меш. После булева веса могут потребовать переноса — используйте Data Transfer или вручную переназначьте веса.
Краткое резюме
- Join (Ctrl + J) — быстрое объединение объектов на уровне объекта, без сшивания геометрии.
- Boolean — реальное слияние/вырезание геометрии; требует подготовки меша и проверки нормалей.
- Edit Mode Merge — точечное сшивание вершин и контроль топологии.
Вышеописанные чек-листы, методы отката и приёмы помогут выполнять операции безопасно и прогнозируемо. Экспериментируйте на копиях и постепенно усложняйте рабочий процесс.

Важно: если не удаётся добиться чистого результата булевой операцией, подумайте о ретопологии итоговой формы — часто она даёт самый предсказуемый и управляемый результат для последующих задач (текстурирование, риггинг, печать).
Похожие материалы
Убрать раздражающие функции Facebook — руководство
Приложения по умолчанию на Android — настройка и управление
Установить REMnux в VirtualBox — руководство
Список выполненного: мотивация и шаблоны
Как сохранить веб‑страницу для офлайн‑чтения