Простой вентилятор с температурным управлением без микроконтроллера

В бытовой электронике и электронике для хобби часто требуется простое температурное управление вентилятором: вентилятор должен включаться при нагреве и выключаться после остывания. В этом проекте мы соберём схему включения/выключения вентиляторa без микроконтроллера, которая использует аналоговые компоненты для надежного переключения и подавления дребезга при наведении температуры в окрестности порога.
Что понадобится
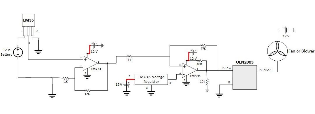
- Компаратор LM393
- Датчик температуры LM35 (можно в TO-92 или в трубчатом датчике)
- Операционный усилитель LM741
- Мульти-Дарлингтон ULN2003 (в одном корпусе: 7 пар)
- DC-вентилятор (12 В)
- Несколько резисторов для делителей и обратной связи
- Стабилизатор напряжения LM7805 (5 В)
- Соединительные провода
- Вероборд или макетная плата
- Цифровой мультиметр
- Аккумулятор или блок питания 12 В
- Паяльная станция и расходные материалы (по желанию можно собирать на макетной плате)

Важно: сохранить общий минус питания (землю) для всех узлов схемы.
Обзор проблемы и цель схемы
При приближении температуры к заданному порогу простой компаратор без гистерезиса может начинать быстро переключаться из‑за шумов и небольших флуктуаций температуры. Такое «дребезгующее» поведение приводит к частым пускам и остановкам вентилятора, повышенному износу и увеличенному току пуска, что вредно для источника питания и самой нагрузки.
Цель проекта — сделать схему, которая включает вентилятор при достижении верхнего порога и выключает его при достаточно низкой температуре ниже нижнего порога (т. е. реализовать гистерезис). Мы добьемся этого с помощью положительной обратной связи компаратора (схема Шмитта), усилителя сигнала датчика и транзисторного драйвера.
Компоненты и их роли
Датчик температуры LM35
LM35 выдает напряжение, линейно пропорциональное температуре по шкале Цельсия: 10 мВ на 1 °C. Ключевые свойства:
- Выход: 10 мВ/°C (например, 30 °C → 300 мВ)
- Питание: 4–30 В
- Небольшой собственный нагрев благодаря малому потреблению

Коротко: VOUT_LM35 (мВ) = 10 × T(°C).
Усилитель уровня сигнала LM741
Поскольку выход LM35 находится в милливольтах, чтобы удобно сравнивать сигнал с опорным напряжением и получить широкий динамический запас для гистерезиса, мы усиливаем выход LM35 неинвертирующим усилителем LM741. В примере используется усиление по напряжению 13×, т.е. коэффициент K = 13.
Формула для коэффициента усиления неинвертирующего усилителя:
K = 1 + (R2 / R1)
В примере: R1 = 1 кОм, R2 = 12 кОм → K = 1 + 12/1 = 13.
Примерные значения: при 38 °C сигнал LM35 ≈ 380 мВ, на выходе усилителя ≈ 4.94 В.

Стабилизатор LM7805
LM7805 служит для получения надёжного опорного напряжения 5 В и питания логических цепей, части входов компаратора и схемы обратной связи. Питается от 12 В источника.
Компаратор LM393 и эффект Шмитта
LM393 — компаратор с открытым коллектором. Мы применяем положительную обратную связь, чтобы реализовать гистерезис (схема Шмитта). Положительная обратная связь заставляет уровень переключения при переходе в единицу отличаться от уровня переключения при возвращении в ноль.
В приведённой реализации целевой порог включения вентилятора установлен примерно в 39.5 °C (амплифицированный выход ≈ 5.13 В), а порог отключения — около 37 °C (амплифицированный выход ≈ 4.81 В). Разница между порогами обеспечивает устойчивость и предотвращает дребезг.

Примечание: LM393 имеет открытый коллектор, поэтому выходной уровень зависит от внешнего подтягивающего резистора или делителя. В примере выход дополнительно делится, чтобы получить 5–6 В при логическом «1».
Драйвер ULN2003 для управления вентилятором
LM393 не способен отдать значимый ток на нагрузку; его выход служит логическим сигналом. Для коммутации вентилятора используют ULN2003 — набор Дарлингтон‑пара транзисторов: каждый канал выдерживает до ≈380 мА. Для более мощных вентиляторов можно параллелить каналы или использовать внешние MOSFET/релейные модули.

Расчёты и подбор параметров на примере
Задача: вентилятор включается при 39.5 °C и выключается при 37 °C.
- Выход LM35:
- 39.5 °C → Vlm35 = 39.5 × 10 мВ = 395 мВ
- 37.0 °C → Vlm35 = 370 мВ
- Усилитель K = 13:
- Vamp_on = 395 мВ × 13 ≈ 5.135 В
- Vamp_off = 370 мВ × 13 ≈ 4.810 В
Ширина гистерезиса на уровне усилителя ≈ 5.135 − 4.810 = 0.325 В.
- Настройка компаратора:
- Подберите делитель/обратную связь таким образом, чтобы порог переключения для неинвертирующего входа оказался между Vamp_off и Vamp_on. Обычно задают точку срабатывания около 5.0 В для данного примера.
Примечание по безопасности: LM741 требует двухполярного питания для полного диапазона входов и выхода в идеале, но в этой схеме его применяют с одной шиной и смещением через опорное напряжение. При желании можно заменить LM741 на современный операционный усилитель с единственным питанием (rail‑to‑rail) для упрощения и большей точности.
Полная интегрированная схема и разводка
Полная схема объединяет:
- Источник питания 12 В
- LM7805 для получения 5 В опорных/логических уровней
- LM35, подключённый к входу усилителя
- LM741 как неинвертирующий усилитель с K = 13
- LM393 как компаратор со схемой Шмитта и внешним подтягивающим делителем
- ULN2003 в роли силового ключа, управляющего минусовым выводом вентилятора

Важно: все «земли» связать вместе и подключить к отрицательной клемме источника питания.
Пошаговая инструкция по монтажу
- Проверка компонентов: по внешнему виду, целостности выводов и маркировке.
- Смонтируйте LM7805 на радиатор (при необходимости), подключите вход к 12 В, конденсаторы согласно даташиту.
- Разместите LM35 в точке измерения; при использовании трубчатого датчика зафиксируйте место, где он будет измерять температуру.
- На вероборде соберите неинвертирующий усилитель (R1 = 1 кОм, R2 = 12 кОм). Проверьте коэффициент усиления мультиметром: подайте на вход 100 мВ, на выходе должно быть ≈1.3 В.
- Сборка компаратора: соедините усиленный сигнал с неинвертирующим входом LM393, опорное напряжение 5 В на другой вход. Подключите цепочку положительной обратной связи для гистерезиса (согласно выбранной схеме на рисунке).
- Подключите входы ULN2003 к выходу LM393, а его выходы на минус вентилятора. Плюс вентилятора — к +12 В.
- Перед окончательной установкой подключите мультиметр и плавно нагревайте датчик (фен, нагревательный элемент на расстоянии). Проверьте, что вентилятор включается и выключается в ожидаемых пределах.
Тестирование и критерии приёмки
Критерии приёмки
- Вентилятор надежно включается при температуре ≥ 39.5 °C.
- Вентилятор отключается при температуре ≤ 37.0 °C.
- При температуре вблизи 38 °C отсутствуют повторяющиеся быстрые переключения.
- Все цепи не нагреваются до опасных уровней при длительной работе.
Тестовые сценарии
- Медленный нагрев: расположите нагреватель на удалении и медленно нагревайте датчик, фиксируя напряжения на выходе усилителя и срабатывание компаратора.
- Быстрый импульсный нагрев: коротко направьте горячий воздух на датчик; вентилятор не должен мигать многократно.
- Длительная работа: оставьте вентилятор включённым при высокой температуре 30–60 мин, проверив нагрев элементов и потребление тока.
Отладка и частые проблемы
Проблема: вентилятор быстро переключается вблизи порога
- Причина: недостаточный гистерезис или сильные помехи на входе.
- Решение: увеличить сопротивление обратной связи (увеличить величину гистерезиса), добавить фильтр RC на выходе усилителя (например, R = 1–10 кОм и C = 10–100 нФ), улучшить экранирование проводки.
Проблема: вентилятор не включается при ожидаемой температуре
- Проверьте выход усилителя мультиметром: соответствует ли он рассчитанным значениям.
- Проверьте опорное напряжение 5 В.
- Убедитесь, что входы компаратора не перепутаны.
Проблема: ULN2003 греется или вентилятор недостаточно мощный
- Проверьте ток вентилятора. Если он превышает допустимый ток канала, используйте параллельные каналы ULN2003 или замените на MOSFET с низким Rds(on).
Практические советы по сборке и безопасности
- Всегда отключайте питание при внесении изменений в схему.
- Установите предохранитель на линии 12 В если вентилятор потребляет значительный ток.
- Для повышения помехозащищённости используйте короткие провода и твердую развязку питания (декуплирующие конденсаторы у каждого ИС).
- Если используете LM741 с однополярным питанием, убедитесь, что входной диапазон и смещение корректны; для упрощения лучше применять современный rail‑to‑rail усилитель.
Альтернативные подходы и расширения
- Микроконтроллер: прошивка Arduino/ESP32 позволит реализовать плавное управление скоростью PWM, более тонкую калибровку и логирование данных.
- Полнофункциональный усилитель rail‑to‑rail вместо LM741: уменьшит смещение и упростит питание от одного источника.
- Использование MOSFET в роли ключа вместо ULN2003: применимо для больших токов и большей эффективности.
- Цифровой гистерезис: реализовать пороги и фильтры в ПО на MCU для более гибкой логики.
Когда этот подход не подойдёт
- Если нужна плавная регулировка напряжения вентилятора по температуре (не только включение/выключение).
- Если требуется высокая точность температурного контроля (±0.1 °C) — лучше применять цифровые датчики с калибровкой и MCU.
- При больших пусковых токах вентиляторов (>5 A) — ULN2003 и параллеление каналов — временное решение; необходимы силовые MOSFET или реле.
Ментальные модели и эвристики для проектирования
- «Датчик → усилитель → компаратор → драйвер»: базовый конвейер сигналов для аналоговых систем управления.
- Всегда умножайте шум и смещение датчика на коэффициент усиления: малые шумы на входе могут превратиться в значительную флуктуацию после усиления.
- Гистерезис должен покрывать реальную флуктуацию температуры вокруг точки переключения: поставьте запас в 0.5–2 °C в зависимости от шума среды.
Набор шаблонов и быстрых вычислений
- Коэффициент усиления неинвертирующего усилителя: K = 1 + R2/R1.
- Перевод LM35 → усилитель: Vamp = (10 мВ × T(°C)) × K.
Пример быстрой таблицы (K = 13):
- 35 °C → 0.35 В × 13 = 4.55 В
- 37 °C → 0.37 В × 13 = 4.81 В
- 39.5 °C → 0.395 В × 13 = 5.135 В
Эти значения помогут подобрать пороги компаратора и величину гистерезиса.
Руководство для ролей (чек-лист)
Для сборщика:
- Проверить комплектность деталей
- Собрать усилитель и проверить коэффициент K
- Смонтировать компаратор и подтяжку выхода
- Подключить ULN2003 и вентилятор
Для тестировщика:
- Выполнить тестовый нагрев до порога и запись напряжений
- Проверить отсутствие дребезга в окне 37–39.5 °C
- Провести длительную нагрузочную проверку
Для эксплуатационной службы:
- Контролировать состояние проводки, нагрев элементов
- Рекомендовать замену вентиляторов на более надежные при признаках износа
SOP для массовой сборки (кратко)
- Подготовка плат и компонентов
- Установка LM7805 и проверка 5 В
- Сборка усилителя LM741, измерение коэффициента усиления
- Сборка компаратора с гистерезисом, подстройка порога
- Подключение ULN2003 и проверка коммутации вентилятора
- Финальное тестирование и упаковка
Примеры тест-кейсов и критерии приёмки
- TC1: Нагрев от комнатной температуры до 40 °C — вентилятор включается и остается включённым.
- TC2: Остывание до 36.5 °C — вентилятор выключается и остается выключенным.
- TC3: Импульсное нагревание на 5–10 секунд — вентилятор не должен многократно переключаться.
Критерии: успешное прохождение всех тестов без перегрева узлов и без многократных переключений.
Частые улучшения и миграционные советы
- Замените LM741 на OPAx с одним питанием и низким смещением для лучшей стабильности и более простого питания.
- Для многоуровневого охлаждения используйте PWM‑регуляцию через MOSFET и контролируйте скорость в зависимости от температуры.
- Для автономных систем добавьте запас по питанию и предохранители по току.
Модель принятия решений (Mermaid)
flowchart TD
A[Температура с LM35] --> B{Vamp >= Порог включения?}
B -- Да --> C[Выдать логический уровень '1' на LM393]
B -- Нет --> D{Vamp <= Порог выключения?}
D -- Да --> E[Выдать логический уровень '0' на LM393]
D -- Нет --> F[Сохранить предыдущее состояние]
C --> G[ULN2003 включён → вентилятор работает]
E --> H[ULN2003 выключен → вентилятор остановлен]
F --> GСравнение с цифровыми решениями
- Аналоговый подход (этот проект): прост, дешев, не требует ПО. Ограничен в гибкости и точности.
- Микроконтроллер: больше функций (лог, расписания, PWM), но требует навыков разработки и прошивки.
Выбор зависит от требований: простая автоматика — аналог, сложное управление и логирование — цифровой путь.
Глоссарий в одну строку
- LM35: аналоговый датчик температуры 10 мВ/°C.
- LM741: классический операционный усилитель.
- LM393: компаратор с открытым коллектором.
- ULN2003: массив Дарлингтон‑пара транзисторов для коммутации нагрузок.
- Гистерезис: диапазон, при котором состояние устройства сохраняется, чтобы предотвратить дребезг.
Заключение
Этот проект демонстрирует надёжный способ управления вентилятором по температуре без использования микроконтроллера. Сочетание LM35, усилителя, компаратора со схемой Шмитта и драйвера ULN2003 обеспечивает простую, отлаживаемую и устойчивую систему. При необходимости её можно расширить для плавного управления скоростью, добавить цифровое логирование или заменить элементы на более современные для повышения точности и надёжности.
Важно: при проектировании учитывайте токи вентилятора, допустимые нагрузки драйвера и корректную развязку источников питания.
Примечание: для модификаций, требующих более точного порогового управления или удалённого мониторинга, переходите к микроконтроллерному варианту с цифровыми датчиками и PWM.
Похожие материалы
Лучшие виджеты для iPhone — обзор и инструкция
Темы WordPress: выбор, установка, управление
KVM на Arch Linux: установка и первая виртуальная машина
Эффект Зейгарник для продуктивности
Ремонт ноутбука: диагностика и практические советы