Как добавить текстуры в Blender

Мир вокруг нас богат текстурами: большинство видимых поверхностей имеют рисунок, шероховатость, структуру. В компьютерной графике «текстура» означает визуальные свойства поверхности — как она выглядит, независимо от формы объекта.
В этом руководстве шаг за шагом объяснено, как добавить текстуры в Blender: от подготовки файлов до корректной UV-развёртки и финальных правок. Подойдёт начинающим и тем, кто хочет улучшить рабочий процесс.
Начало работы
Прежде чем приступить, подготовьте:
- файл текстуры на компьютере — лучше в формате PBR (наиболее распространённый набор: Base Color, Normal, Roughness, Metallic, Height). PBR (physically based rendering) — метод представления свойств поверхности для реалистичного рендеринга; определение: способ хранения информации о цвете и физических свойствах поверхности.
- 3D-объект в сцене — в примерах использован куб, но подойдёт любая меш-модель.
- при необходимости — сайт с бесплатными текстурами (например, PolyHaven) для загрузки качественных материалов.
Совет: если вы только начинаете, сохраните все карты текстур в одной папке и называйте их одинаково (example_albedo.png, example_normal.png и т. п.). Так проще подключать наборы.
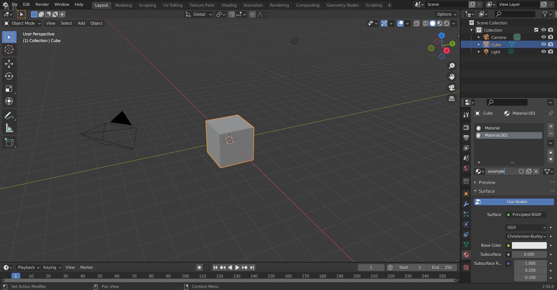
Шаг 1: Создайте новый материал

Перед применением текстуры нужно присвоить объекту материал:
- ЛКМ по объекту и откройте вкладку “Materials” (значок сферы в панели свойств).
- Нажмите плюс ( + ), чтобы добавить новый слот материала.
- Нажмите “New” и переименуйте материал, например “example”.
Теперь материал назначен — можно подключать карты текстур.
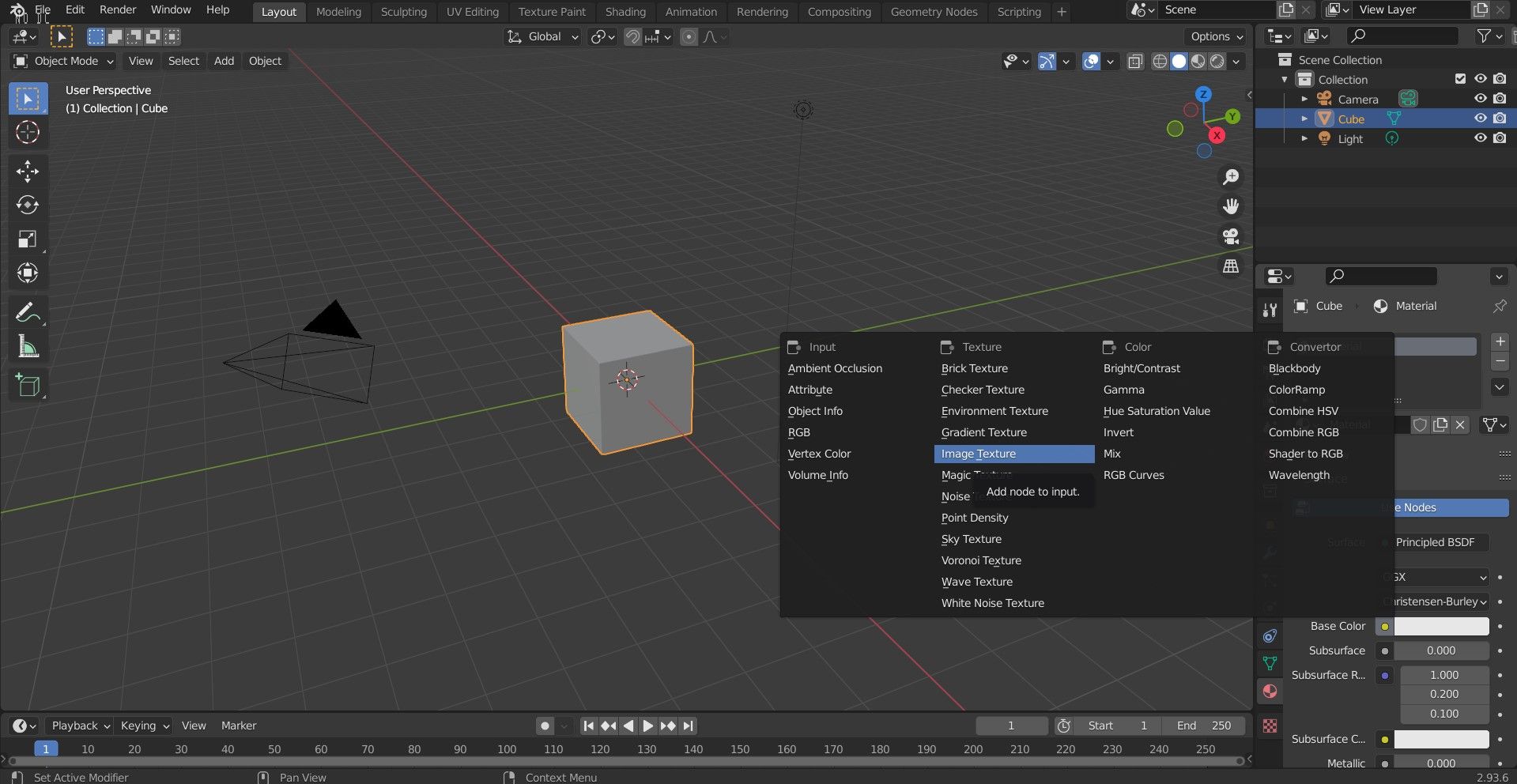
Шаг 2: Импорт и подключение изображения-текстуры

Чтобы использовать картинку как текстуру цвета:
- В панели Materials найдите поле “Base Color” и кликните по маленькой жёлтой точке рядом.
- Выберите “Image Texture”.
- Нажмите “Open” и укажите файл текстуры на диске.
Если после подключения ничего не видно, включите режим просмотра материала: в правом верхнем углу вьюпорта нажмите иконку сферы — “Material Preview”. Режим “Rendered” также покажет итоговый результат, но требует рабочей сцены с источниками света и настройками рендера.
Шаг 3: UV-развёртка объекта

Чтобы точно контролировать, как 2D-картинка ложится на 3D-поверхность, нужно выполнить UV-развёртку:

- Выберите вкладку “UV Editing” в верхней части интерфейса — слева откроется UV Editor, справа — 3D Viewport.
- Выделите весь меш клавишей A.
- Нажмите U и выберите способ развёртки (Unwrap, Smart UV Project, Cube Projection и т. д.).
Выбор способа зависит от формы: для органики обычно используют Unwrap после расстановки швов; для простых геометрий часто хватает Cube Projection или Smart UV Project.
Шаг 4: Чистка и подгонка UV

Иногда текстура выглядит неправильно после развёртки — это нормально. Приведём стандартный процесс корректировки:

- Перейдите в Edit Mode (Tab).
- В UV Editor выделите острова UV, которые нужно изменить.
- Для масштабирования нажмите S, для поворота — R, для перемещения — G.
- При необходимости рисуйте швы (Edge > Mark Seam) и выполните повторную развёртку.
Совет: включите накладывание сетки текстуры в UV Editor, чтобы видеть соответствие между картинкой и UV-островами.
Важно: если вы используете несколько карт (Normal, Roughness, Metallic), для каждой карты создайте отдельный Image Texture node и подключите к соответствующему входу в Principled BSDF. Ни в коем случае не подключайте Normal карту напрямую в Base Color.
Частые проблемы и как их исправить
- Текстура не видна в вьюпорте: включите “Material Preview” или “Rendered”; проверьте, подключён ли Image Texture к Base Color.
- Размытый рисунок: проверьте разрешение картинки и UV-масштаб; при слишком маленьком UV-острове изображение будет растянуто.
- Неправильные швы: добавьте или переместите швы и повторно разверните меш.
- Карты не дают ожидаемой физики: убедитесь, что Normal map подключена как “Non-Color” в настройках узла и используется соответствующий node (Normal Map).
Альтернативные подходы
- Процедурные текстуры: вместо изображений используйте встроенные ноды (Noise, Musgrave, Voronoi) для создания бесшовных процедурных материалов.
- Декали и слои: накладывайте дополнительные текстуры через Decal или использовать отдельные UV-слоты для эталонных наклеек.
- UDIM/Tile-based workflow: для высокополигональных моделей используйте UDIM, чтобы распределять карты по плиткам.
Быстрая методология (мини-SOP)
- Подготовить все карты в одной папке.
- Создать материал и переименовать его.
- Подключить Base Color и проверить в Material Preview.
- Развёртка UV и корректировка островов.
- Подключить Normal/Roughness/Metallic по назначению.
- Финальная проверка в Rendered и правки освещения.
Контроль качества — критерии приёмки
- Текстура не растянивается и не искажена в ключевых областях модели.
- Нет видимых швов в местах с высокой плотностью деталей.
- Normal и Roughness корректно влияют на свет и отражения.
- Разрешение карт соответствует ожидаемой дистанции камеры (нет заметной пикселизации).
Роли и краткие чек-листы
Для художника (Artist):
- Проверьте композицию и масштаб рисунка по отношению к объекту.
- Убедитесь, что цвета Base Color совпадают с визуальной задачей.
- Сохраните версию материала с пометкой _v001, _v002.
Для технического художника (Technical Artist):
- Проверьте UV-острова на перекрытия.
- Убедитесь, что все карты подключены и тип цвета установлен правильно (sRGB для Base Color, Non-Color для Normal/Roughness).
- Подготовьте набор карт для экспорта в движок (например, Unity/Unreal).
Для начинающего:
- Начните с простых объектов (куб, сфера) и одной карты Base Color.
- Освойте режимы просмотра и базовые горячие клавиши (A, U, S, R, G, Tab).
Ментальные модели и полезные эвристики
- Представляйте UV-развёртку как разрезание коробки: вы должны представить, как её можно сложить обратно.
- Если текстура «плывёт», проблема чаще всего в UV-масштабе, швах или нормалях.
- Разделяйте визуальную и физическую стороны материала: Base Color — только цвет; Roughness и Metallic — поведение света.
Краткий факт-бокс
- Стандартные карты PBR: Base Color, Normal, Roughness, Metallic, Height.
- Минимум карт для реалистичного результата: Base Color + Normal + Roughness.
- Для малого объекта можно использовать одну текстуру; для крупного — UDIM/мозаика.
Примерный рабочий чек-лист перед экспортом
- Присвоен материал и переименован.
- Подключены все требуемые карты.
- UV не пересекаются (кроме специально задуманных случаев).
- Типы изображений настроены: sRGB для Base Color, Non-Color для карт данных.
- Тестовая сцена в Rendered режиме выглядит ожидаемо.
Когда метод не подходит
- Если нужна бесшовная масштабируемая текстура для крупных сцен, лучше использовать процедурные ноды или UDIM.
- Для динамически изменяющихся поверхностей (например, износ, грязь) имеет смысл комбинировать слои и маски, а не одну статичную карту.
Короткая дорожная карта навыков
- Базовая: присвоение материалов, подключение Base Color.
- Средняя: UV-развёртка и подключение Normal/Roughness.
- Продвинутая: UDIM, слоистые декали, подготовка для игровой движка.
Глоссарий — одно предложение на термин
- PBR: физически корректный подход к моделированию материалов для реалистичного света.
- UV: двумерная развёртка поверхности меша.
- Normal map: карта, создающая эффект микрорельефа без изменения геометрии.
Небольшая диаграмма принятия решения
flowchart TD
A[Есть набор PBR-карт?] -->|Да| B[Подключить Image Texture ко всем входам]
A -->|Нет| C[Использовать одну Base Color или процедурные ноды]
B --> D[Проверить UV]
C --> D
D --> E[Material Preview и Rendered проверка]Заключение
Blender даёт все инструменты для качественного текстурирования: от простого подключения Image Texture до сложных UDIM-пайплайнов и процедурных материалов. В этой инструкции вы узнали базовый рабочий процесс и получили набор практических советов, чек-листов и альтернативных подходов, чтобы адаптировать метод под ваши задачи.
Краткие следующие шаги: потренируйтесь на простых объектах, изучите Normal и Roughness карты, попробуйте процедурные ноды и UDIM, когда будете готовы к сложным моделям.
Спасибо за чтение — продолжайте экспериментировать и оптимизировать рабочий процесс!
Summary:
- Присвойте материал, подключите Base Color через Image Texture.
- Сделайте UV-развёртку и подгоните UV-острова.
- Подключите дополнительные карты (Normal, Roughness) и проверьте в Material Preview.
Похожие материалы
Убрать раздражающие функции Facebook — руководство
Приложения по умолчанию на Android — настройка и управление
Установить REMnux в VirtualBox — руководство
Список выполненного: мотивация и шаблоны
Как сохранить веб‑страницу для офлайн‑чтения