Как сделать 3D‑модель печатной в Blender

Введение
Blender — универсальный пакет для 3D‑создания: моделирование, анимация, визуализация и многое другое. Хотя Blender изначально ориентирован на анимацию и визуализацию, им можно подготовить модели для 3D‑печати. Этот материал проведёт вас через ключевые этапы подготовки и даст практичные рекомендации для разных ролей: хоббиста, дизайнера и оператора принтера.
Важно: прежде чем начинать, убедитесь, что у вас установлена актуальная версия Blender. Если вы новичок, стоит также посмотреть краткие подсказки по горячим клавишам Blender 3.0.
Быстрые горячие клавиши в Blender
- Tab: переключение в режим редактирования (Edit mode).
- G: перемещение вершин или объекта.
- Shift + F: заполнение пространства между выбранными вершинами (fill).
- S или S + X, Y или Z: масштабирование по соответствующей оси.
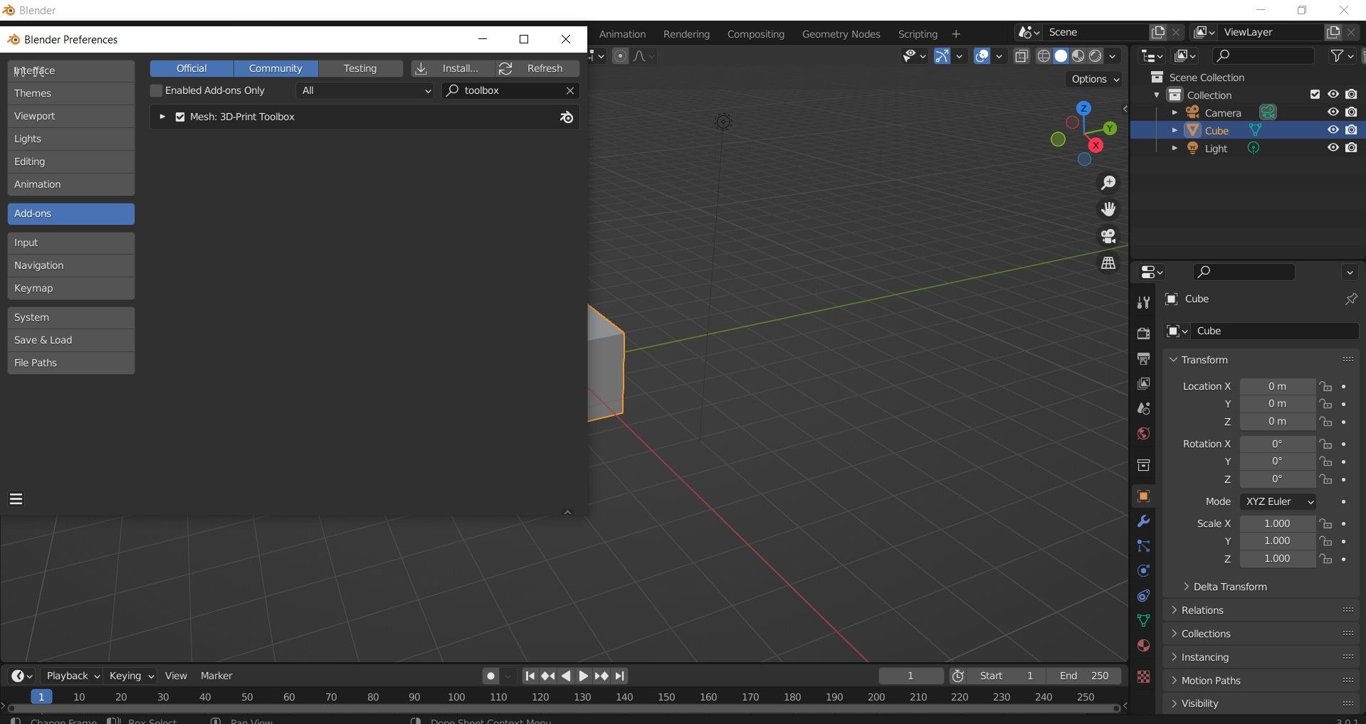
1. Включите аддон 3D Print Toolbox

Чтобы упростить проверку и исправление модели, включите аддон 3D Print Toolbox:
- Откройте меню Edit > Preferences (Правка > Настройки).
- Перейдите на вкладку Add‑Ons (Дополнения).
- В строке поиска введите «3D Print Toolbox» и отметьте его.
Этот аддон добавляет панель с быстрыми проверками и инструментами очистки, которые полезны перед экспортом в слайсер.
2. Подготовьте модель

Если у вас уже есть модель — отлично. Если нет, можно взять бесплатные STL/OBJ на сайтах вроде Thingiverse или Cults 3D, но помните: не все модели там рассчитаны на печать. Часто придётся дорабатывать геометрию, толщины и ориентацию. Также удобно создавать модели прямо в Blender — используйте простое моделирование и минимальное количество пересекающихся мешей.
Совет: прежде чем экспортировать, объедините логические части модели (Object > Join) и удалите ненужные дубликаты вершин (Mesh > Clean Up > Merge by Distance).
3. Сделайте модель мануфолдной (заполненной)

Ключ к печати — модель должна быть единой замкнутой поверхностью, то есть manifold. Это означает отсутствие дыр, пересечений, невидимых внутренних поверхностей и неориентированных нормалей. Если поверхность не замкнута, слайсер не сможет корректно создать пути для печати.
Для проверки:
- Выберите объект.
- Нажмите N, чтобы открыть боковую панель.
- Найдите раздел 3D Printing Toolbox.
- Нажмите кнопку Check All.
- Убедитесь, что значение в поле Non‑Manifold Edge равно 0.

Если число больше нуля, переходите к исправлению ошибок.
Исправление неманifoldной модели: метод 1 — инструменты Blender

Blender содержит быстрые инструменты очистки:
- Выберите модель.
- В панели аддона или в меню Mesh > Clean Up найдите опции очистки.
- Используйте Make Manifold или Delete Loose, Fill Holes, Merge by Distance для решения простых проблем.
Важно: автоматические операции могут изменять геометрию — проверяйте форму после применения.
Исправление неманifoldной модели: метод 2 — внешние утилиты

Если Blender не справляется, можно воспользоваться внешними программами, например:
- 3D Builder (Windows): открывает и исправляет ошибки модели автоматически.
- Meshmixer (Autodesk): мощные инструменты для очистки, создания опор и заделки дыр.
- Microsoft 3D Builder или Netfabb (требует регистрацию/лицензию): диагностируют и исправляют сложные проблемы.
Процесс в 3D Builder:
- Откройте программу и выберите Open > Open Object.
- Импортируйте вашу модель.
- Следуйте подсказкам в всплывающих окнах для исправления ошибок.
Примечание: внешние утилиты иногда слегка меняют форму модели для обеспечения её «печатности». Это нормальная практика, но важно проверить, что критические размеры и посадочные места не пострадали.
4. Экспорт и импорт в слайсер

После проверки и исправления экспортируйте модель в STL:
- В Blender выберите File > Export > Stl (.stl) (Файл > Экспорт > Stl (.stl)).
STL описывает поверхностную геометрию треугольными фасетами — формат наиболее совместим со слайсерами. Затем импортируйте STL в слайсер (например, Cura, PrusaSlicer или Simplify3D).
В слайсере вы задаёте параметры печати: ориентацию, заполнение (infill), толщину стенки, поддержку, температуру и скорость. Слайсер сгенерирует G‑code — файл с командами (G и M) для вашего принтера.
Совет: перед печатью используйте функцию предпросмотра в слайсере, чтобы проверить траектории экструдера и армии поддержек.
Критерии приёмки
Перед отправкой на печать модель должна удовлетворять простым критериям:
- Модель замкнута (manifold) и не содержит дыр.
- Нормали ориентированы наружу (no inverted normals).
- Отсутствуют пересекающиеся меши без булевых операций.
- Минимальная толщина стенки соответствует возможностям вашего принтера и материала.
- Размеры и посадочные места совпадают с требуемыми (проверено в миллиметрах).
Если хотя бы одно из условий не выполнено — вернитесь к доработке в Blender или используйте утилиты для исправления.
Чек‑листы по ролям
Дизайнер:
- Проверил концепцию и совместимость функциональных деталей.
- Убедился в консистентности масштаба (сетку в мм).
- Объединил части, которые должны печататься как одно целое.
Хоббист / Maker:
- Проверил manifold и толщины стенок.
- Подготовил опоры и ориентацию для минимизации поддержек.
- Тестово распечатал фрагмент с контрольной полосой.
Оператор принтера:
- Выбрал профиль материала в слайсере.
- Настроил температуру, охлаждение и скорость.
- Просмотрел превью G‑code и оценил время печати.
Когда это не сработает
- Модель содержит сложную внутреннюю геометрию (например, тонкие каналы), которые нельзя распечатать без разделения на части.
- Точные соединения и посадочные места требуют допусков ниже возможностей вашего принтера — потребуется корректировка размеров и тестовые печати.
- Материал предъявляет особые требования (например, гибкость, усадка) — нужно выбирать профиль и компенсировать деформацию.
Альтернативные подходы и инструменты
- Meshmixer: удобен для заполнения дыр, создания поддержек и исправления топологии.
- Netfabb: профессиональный инструмент для диагностики и автоматической починки (часто используется в индустрии).
- Прямое моделирование в CAD (Fusion 360, FreeCAD) для точных механических деталей — затем конвертация в формат, который можно проверить в Blender или слайсере.
Ментальные модели и эвристики
- «Одна поверхность — один объект»: избегайте невидимых внутренних мешей.
- «Минимум пересечений»: булевы операции упрощают структуру, но создают геометрию, требующую очистки.
- «Печать проще моделировать заранее»: если деталь сложна, планируйте её разбиение на печатные части и последующую сборку.
Факт‑бокс: что важно помнить
- Формат для печати: STL (наиболее распространённый).
- Проверка: Non‑Manifold Edge в аддоне 3D Print Toolbox.
- Итоговый файл: G‑code, сгенерированный слайсером для конкретного принтера.
Шаблон: быстрая проверка перед экспортом
- Модель объединена в нужные логические группы.
- Нет дубликатов вершин и дыр.
- Нормали направлены наружу.
- Толщина стенок достаточна для выбранного материала.
- Ориентация оптимизирована для минимальных поддержек.
- Экспортирован STL и проверен в слайсере.
Краткая методология (5 шагов)
- Создать или импортировать модель и привести масштабы в миллиметрах.
- Объединить и очистить меш (удалить дубликаты, нормализовать нормали).
- Проверить мануфолдность через 3D Print Toolbox.
- Исправить ошибки в Blender или внешней утилите.
- Экспортировать STL и провести финальную проверку в слайсере.
Глоссарий 1‑строка
- Manifold: замкнутая поверхность без дыр.
- STL: формат файла для 3D‑печати, описывающий треугольники поверхности.
- Слайсер: ПО, преобразующее модель в G‑code для принтера.
- G‑code: набор команд для управления принтером (движения, температура).
Заключение
В этом руководстве мы прошли весь процесс подготовки модели в Blender для 3D‑печати: от включения аддона 3D Print Toolbox до экспорта и проверки в слайсере. Используйте чек‑листы и взгляд разными ролями, чтобы минимизировать риск неудачных печатей. При сложных проблемах подключайте внешние инструменты — они часто исправляют ошибки быстрее, чем ручная правка.
Важно: всегда делайте тестовую печать небольшой части или уменьшенной копии перед полной печатью — это экономит время и материал.
Короткое объявление для социальных сетей (100–200 слов):
Хотите печатать то, что моделируете в Blender? Наш пошаговый гид проводит через включение аддона 3D Print Toolbox, проверку на manifold, методы исправления ошибок (встроенные и внешние инструменты) и финальный экспорт в STL. В статье есть чек‑листы для дизайнеров, хоббистов и операторов принтера, критерии приёма и рекомендации по слайсингу. Идеально для тех, кто хочет перейти от 3D‑модели к успешному отпечатку без сюрпризов.
Похожие материалы
Мотивация и вовлечённость команды — практическое руководство
Защитите домашний роутер: практическое руководство
Настройка внешнего вида Outlook
Тренируйтесь печатать в терминале Linux с tt
Установка Snap на Arch Linux — подробное руководство