Как создать 3D‑текст в Blender: пошаговое руководство
Кратко: создайте текст в сцене, задайте шрифт, экструдируйте и придайте толщину, сконвертируйте в меш и очистите вершины, добавьте материал и освещение, затем выполните рендер. В статье приведены советы по настройке материалов, света, камер и экспорту для рендера и 3D‑печати.
Внимание: после преобразования текста в меш изменить сам текст и шрифт нельзя. Убедитесь, что все символы и шрифт окончательны.

О чём эта статья
Это пошаговое руководство по созданию 3D‑текста в Blender. Подходит для логотипов, заголовков, презентаций и подготовки к 3D‑печати. Вы научитесь создавать текст, превращать его в меш, добавлять материалы и свет, а также оптимизировать сцену для рендера или печати.
Кому полезно: дизайнеры, режиссёры, начинающие пользователи Blender и те, кто готовит текст под 3D‑печать.
Что понадобится
- Установленный Blender (версия 2.8 и выше рекомендуема).
- Несколько шрифтов, если нужен нестандартный стиль.
- Базовое понимание навигации в Blender (перемещение, выделение, режимы Object/Edit).
1. Создание текста
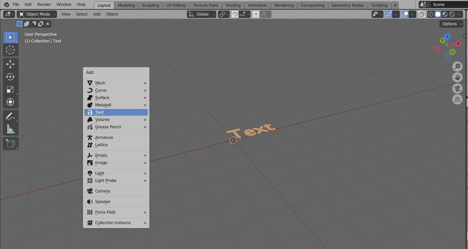
Шаг 1. Создайте новую сцену и удалите стартовый куб.

Шаг 2. Нажмите Shift + A и в меню Add выберите Text. В сцене появится объект текста с надписью по умолчанию.
Шаг 3. С выделенным текстом (оранжевая рамка) нажмите Tab, чтобы войти в режим редактирования текста. Удалите стандартное содержимое и наберите нужную фразу. Нажмите Tab снова, чтобы выйти.
Подсказка: нажмите 7 на цифровой клавиатуре, чтобы перейти в вид сверху и удобнее редактировать форму текста.
Смена шрифта
Выделите текст, перейдите в панель текста на правой панели свойств. Вкладка Font позволяет указать обычный, жирный, курсив и жирно‑курсивный варианты шрифта. Нажмите на иконку папки, чтобы загрузить шрифт с диска.
Примечание: для кириллических шрифтов убедитесь, что выбранный файл шрифта поддерживает нужные символы.
2. Экструзия текста — превращаем 2D в 3D
Экструзия добавляет глубину к символам и превращает плоский текст в объёмный объект.
Выделите текст, в правой панели откройте Text → Geometry и увеличьте параметр Extrude. Вы сразу увидите объём.
Чтобы сделать кромки мягче, используйте Bevel → Depth. Не переусердствуйте: слишком большая фаска ухудшит читабельность шрифта.

Совет: для тонких шрифтов стоит задавать небольшую экспансию и аккуратную фаску, чтобы сохранить читаемость.
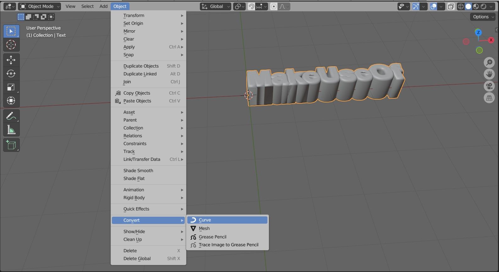
3. Преобразование текста в меш
Когда форма и шрифт окончательны, преобразуйте текст в меш, чтобы редактировать вершины, применять модификаторы и выполнять булевы операции.
Выделите текст, в меню Object выберите Convert → Mesh. После конвертации вы уже не сможете редактировать строку как текст.

Очистка меша
Перейдите в Edit Mode (Tab). Частая проблема — дублированные вершины и лишние ребра. Нажмите A, чтобы выделить всё, затем Mesh → Clean Up → Limited Dissolve. Это уменьшит число вершин там, где они избыточны.

Другие полезные инструменты очистки: Merge by Distance для удаления наложенных вершин и Recalculate Normals для исправления направлений нормалей.
4. Работа с мешем — модификаторы и разделение
После конвертации у вас появляется полный контроль над мешем.
- Modifier Bevel даст более качественную фаску, чем простая геометрическая фаска в свойствах текста.
- Modifier Solidify добавит толщину к объектам, если это необходимо для 3D‑печати.
- Modifier Subdivision Surface сгладит формы для более мягкого вида, но может увеличить счет полигонов.
Операция Split или Separate позволяет разделить разные части текста на отдельные объекты: в Edit Mode выделите часть символов и нажмите P → Selection.
Когда нужно сгруппировать объекты снова, используйте Ctrl + J в Object Mode.
5. Добавление материалов и цвета

Перейдите на вкладку Material в свойствах. Нажмите + New, чтобы создать новый материал. В разделе Surface измените Base Color, Metallic, Roughness и другие параметры.
Советы по материалам:
- Для металлического эффекта увеличьте Metallic и уменьшите Roughness.
- Для пластика используйте низкий Metallic и средний Roughness.
- Для прозрачных материалов добавьте дополнительный шейдер Glass или Mix Shader.
Если вы хотите детальную текстуру, используйте ноды в редакторе Shader Editor: добавьте Image Texture, Mapping и UV Map или Generated координаты для процедурных текстур.
6. Настройка сцены: камера, фон и свет
Позиционируйте объект с помощью инструментов Move и Rotate. Горячие клавиши помогают ускорить работу.
Выделите камеру, нажмите 0 на цифровой клавиатуре, чтобы перейти в вид от камеры. Если Numpad нет, используйте View → Viewpoint → Camera.

Фон и мир
Во вкладке World можно изменить цвет фона или подключить HDRI через Environment Texture для реалистичного освещения и отражений.
Освещение
Три источника света дают универсальную схему: ключевой свет, заполняющий и контровой. Для отражений используйте лампу Area или Spot, а для мягкого света — Area с большими размерами.

7. Рендеринг сцены
Для рендера можно использовать движки Eevee или Cycles. Eevee быстрее для интерактивного превью, Cycles даёт более качественную глобальную иллюминацию.
Нажмите F12 для рендера. Сохраните результат через Image → Save As.

Настройки качества
- В Cycles: увеличьте число Samples для чистоты, включите Denoising для сокращения шума.
- В Eevee: включите Ambient Occlusion и Screen Space Reflections для улучшения визуала.
8. Экспорт и подготовка к 3D‑печати
Если цель — 3D‑печать, экспортируйте в STL или OBJ. Перед этим проверьте:
- Модель является водонепроницаемой (manifold).
- Толщина стенок достаточна для печати.
- Отсутствуют непересекающиеся внутренние меши.
Используйте модификатор Solidify для создания минимальной толщины. Проверьте масштаб в миллиметрах при экспорте.
Типовые проблемы и решения
- Проблема: текст исчез после конвертации шрифта. Решение: проверьте, не применён ли модификатор или не установлены ли отрицательные масштабы. Выполните Apply Scale.
- Проблема: артефакты шейдинга. Решение: Recalculate Normals и Remove Doubles или Merge by Distance.
- Проблема: слишком много полигонов. Решение: используйте Decimate или ограничьте Subdivision только для рендера.
Когда подход не работает
- Если вам нужно часто менять надпись, не преобразовывайте в меш до финальной версии.
- Если задача — векторная графика для печати на принтере или лазерной резке, используйте SVG‑экспорт и векторные инструменты вместо 3D.
Альтернативные подходы
- Создать 3D‑эффект в 2D‑редакторах (например, в графических пакетах) для лёгких проектов.
- Воспользоваться специализированными плагинами и скриптами для генерации фирменных логотипов и надписей.
Практические подсказки и эвристики
- Ментальная модель: думайте о тексте как о комбинации двух слоёв — форма символа и объём. Сначала оттачивайте форму, потом объём.
- Эвристика фаски: для мелкого текста фаска должна быть менее одной десятой толщины символа.
- Для рендера используйте HDRI + одну акцентную лампу для живых отражений.
Чеклисты по ролям
Дизайнер
- Выбрал шрифт с поддержкой необходимых символов
- Отредактировал и утвердил финальный текст
- Настроил материалы и цветовую гамму
Аниматор
- Разбил текст по объектам для анимации
- Проверил origin и точки вращения
- Настроил кривые анимации и keyframes
Оператор 3D‑печати
- Проверил manifold и минимальные толщины
- Добавил Solidify и поддерживающие элементы
- Экспортировал STL и проверил слайсером
Критерии приёмки
- Текст читаем при целевом масштабе
- Нет артефактов рендеринга и инвертированных нормалей
- Модель проходит проверку на водонепроницаемость для печати
- Рендер соответствует референсу по композиции и освещению
Набор тестов для проверки
- Измените масштаб на 10 %, 50 % и 200 % и проверьте читаемость
- Отрендерьте с разными движками и сравните
- Экспортируйте в STL и проверьте в слайсере
Маленькая методология работы
- Блок A: прототип в тексте, быстрое утверждение шрифта.
- Блок B: экструдирование и базовая фаска.
- Блок C: конвертация в меш и очистка.
- Блок D: материалы и свет.
- Блок E: рендер и экспорт.
Глоссарий на одну строку
- Extrude — придание 3D‑глубины плоской форме.
- Mesh — набор вершин, рёбер и полигонов в 3D.
- Bevel — скругление кромки.
- Manifold — топология без дыр, пригодная для печати.
Шпаргалка горячих клавиш
- Shift + A — добавить объект
- Tab — переключение Object/Edit Mode
- 0 (Numpad) — вид от камеры
- 7 (Numpad) — вид сверху
- F12 — рендер
- Ctrl + J — объединить объекты
Советы по оптимизации производительности
- Используйте прокси‑сцены с низкополигональными версиями при верстке.
- Включайте Subdivision только для финального рендера.
- Закрывайте ненужные Collections, чтобы упростить viewport.
Примерный план внедрения проекта логотипа
Неделя 1: выбор шрифтов и утверждение концепта. Неделя 2: моделирование, экструдирование и первичный рендер. Неделя 3: финальный материал, свет и рендеры в нескольких разрешениях. Неделя 4: экспорт для нужных каналов и подготовка исходников.
Социальный превью и объявление
OG заголовок и описание подготовлены в метаданных для распространения в соцсетях и на сайте.
Короткое объявление для команды (100–200 слов)
Коротко: мы можем быстро создавать качественные 3D‑надписи в Blender. Процесс включает выбор шрифта, экструдирование, преобразование в меш, очистку, добавление материалов и света, затем рендер или экспорт для печати. Для серийных задач рекомендуем стандартизировать шрифты и шаблоны сцен. Это сокращает время итераций и обеспечивает консистентность бренда.
Итог
Создание 3D‑текста в Blender — это комбинация художественного выбора шрифта и практической работы с геометрией и материалами. Следуя шагам в этой статье, вы сможете быстро получить качественный результат и адаптировать модель под рендер или 3D‑печать. Экспериментируйте с фаской, материалами и освещением, чтобы найти уникальный стиль.