Беспроводной 433MHz четырёхканальный релейный выключатель без микроконтроллера
Кратко: соберите простой радиоуправляемый выключатель на 433.92 MHz с кодерами HT12E/HT12D и четырёхканальным реле, чтобы дистанционно включать/выключать до четырёх нагрузок переменного тока без микроконтроллера. Работает автономно от 9 В (передатчик) и 5 В (приёмник), даёт стабильный радиус действия ~50–100 м в открытой местности. В статье — список деталей, схемы, пошаговая сборка, тесты, меры безопасности и варианты использования.
Зачем собирать RF-релейный выключатель
Wi‑Fi-розетки удобны, но требуют покрытия и интернета. Радиомодуль на 433.92 MHz обеспечивает локальную, независимую связь и часто работает там, где Wi‑Fi нестабилен или недоступен. Такое решение полезно для гаражных ворот, двери, уличного освещения и ситуаций, где не хочется или невозможно прокладывать дополнительные проводка или подключаться к домашней сети.
Важно: этот проект управляет сетевым переменным напряжением. Выполняйте все соединения с отключённым питанием и соблюдайте правила электробезопасности.

Что потребуется
- 433.92 MHz ASK радиопередатчик и приёмник
- IC кодер HT12E и декодер HT12D
- Релейный модуль SPDT 5 В: одна, две или четыре канала, в зависимости от числа нагрузок
- Тактовые кнопки (push-button) — 4 шт.
- Универсальная печатная плата (general PCB)
- Паяльник и припой
- Батарейный блок 9 В для передатчика и стабилизированный 5 В источник питания для приёмника
- Провода, выводы, клеммники для подключения нагрузок
- 3D-корпус или коробка для монтажа (опционально)
Схемы и распиновка
Ниже — две основные электрические схемы: передатчика и приёмника. Сохраняйте путь к картинкам без изменений.
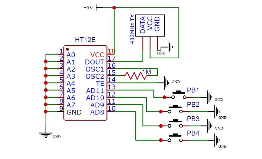
Схема передатчика
На передатчике используется HT12E. Минимальный набор компонентов: HT12E, 433 MHz передатчик, резистор 1 MΩ и четыре кнопки.

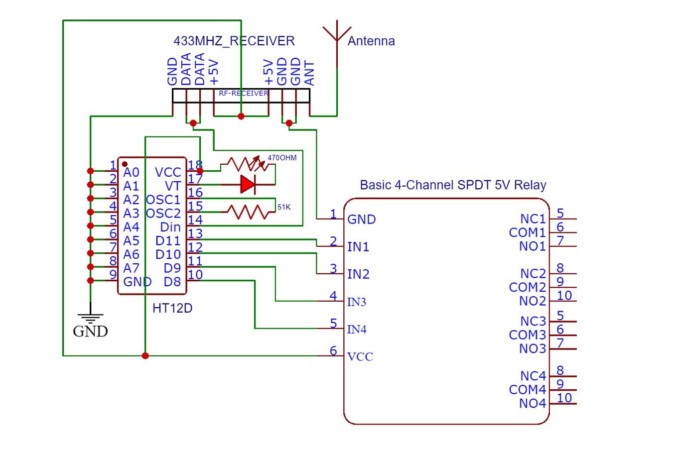
Схема приёмника
На приёмнике — HT12D, RF-приёмник, светодиод индикации и релейный модуль на четырёх каналах.

Пояснение схемы и функция выводов
Краткое определение: HT12E — 12‑битный сериализующий кодер (8 адресных + 4 информационных бита). HT12D — соответствующий декодер.
Ключевые моменты распиновки и логики:
- Выводы 1–8 на HT12E/HT12D — адресные биты; устанавливаются в одинаковые состояния на Tx и Rx для формирования пары.
- Выводы 10–13 — четыре бита данных. На передатчике они подключаются к кнопкам; на приёмнике эти выводы меняют логический уровень в зависимости от принятого сигнала.
- Вывод 14 на HT12E — TE (Transmission Enable). Его нужно заземлить, чтобы включить передачу.
- Вывод 14 на HT12D — DI (Data Input) от модуля приёмника.
- Выводы 15 и 16 — ножки внутреннего осциллятора. На Tx их замыкают через 1 MΩ; на Rx через номинал 51 Ω согласно схеме (следуйте документации конкретных микросхем и типов плат).
- Вывод 17 — DO (Data Output) у HT12E, подключается к передатчику; у HT12D иногда используется как вспомогательный вывод, а вывод VT (Verify Transmission) указывает успешную декодировку.
- Питание: GND на выводе 9, VCC на выводе 18. Подавайте стабилизированные 5 В на обе микросхемы.
Принцип работы: при нажатии кнопки на Tx соответствующий бит данных замыкается на землю. HT12E посылает сериализованный пакет с адресом и данными через RF‑модуль. Rx получает пакет, HT12D декодирует его, выставляет соответствующий цифровой выход, который активирует соответствующее реле.
Сборка: пошаговая методика
- Подготовьте плату и компоненты. Разместите HT12E/HT12D, радиомодули и релейный модуль так, чтобы минимизировать пересечения проводников.
- Запаяйте сначала невысокие компоненты: резисторы, выводы для кнопок, разъёмы питания.
- Установите HT12E и HT12D. Проверяйте ориентацию и подписи ножек.
- Подключите кнопки к выводам данных HT12E (10–13) и к земле. Обратите внимание: логика «низкий активный».
- Подключите TE к земле на передатчике.
- Соедините выход DO HT12E с входом данных модуля передатчика. На приёмнике подключите выход VT к светодиоду через ограничивающий резистор для индикации приёма.
- Подключите выводы данных HT12D к входам релейного модуля. Убедитесь, что реле рассчитаны на 5 В и имеют развязку между логикой и контактами.
- Прокладывайте силовые провода (L, N) к контактам реле только после завершения монтажных проверок и отключенного питания.
- Установите антенну на передатчике и приёмнике. Простая проволочная антенна 17–20 см обычно достаточно для 433 MHz. Расположите антенну вертикально и вдали от крупных металлических поверхностей.
- Поместите собранные платы в корпус, обеспечьте вентиляцию и изоляцию от контакта с проводами сети.
Примечание: если вы используете отдельный блок питания 5 В для релейного модуля, убедитесь в общем нулевом проводе (GND) между логикой и приёмником.
Тестирование и критерии приёмки
Критерии приёмки
- При нажатии каждой из четырёх кнопок на передатчике соответствующее реле на приёмнике срабатывает однозначно.
- Индикатор VT на приёмнике загорается при успешном приёме.
- Нагрузки (лампа, вентилятор и т. п.) включаются и отключаются корректно без заметных искр и перегрева контактов.
- Связь стабильна на заявочном радиусе (в вашем окружении), и не происходит ложных срабатываний.
Тесты
- Тест на диапазон: проверьте работу в прямой видимости и за препятствиями. Оцените потерю связи и отметьте точки, где требуется усиление антенны.
- Тест помех: включите поблизости Wi‑Fi, Bluetooth, другие 433 MHz устройства и проверьте устойчивость.
- Нагрузочный тест: включите реле на несколько минут с реальной нагрузкой и проверяйте нагрев контактов.
Отладка и частые проблемы
Проблема: нет связи или частые ложные срабатывания
- Проверьте совпадение адресных битов между Tx и Rx.
- Убедитесь, что TE на Tx заземлён.
- Установите или удлините антенну, минимизируйте металлические экраны.
- Попробуйте другой канал/модуль 433 MHz и меняйте положение плат.
Проблема: реле щёлкает, но нагрузка не включается
- Проверьте коммутируемые контакты реле: NO/COM/NC, и правильность подключения проводов сети.
- Убедитесь, что реле рассчитано на рабочие параметры вашей нагрузки (ток и напряжение).
Проблема: HT12D не устанавливает VT
- Проверьте подачу питания и соединение входа DI с выходом радиомодуля.
- Проверьте резисторы осциллятора 15/16.
Важно: всегда измеряйте напряжения питания до подключения тяжёлых нагрузок.
Безопасность и меры предосторожности
- Никогда не выполняйте подключение к сети при включённом питании.
- Для работы с сетью 230 В используйте клеммники с защитой и соблюдайте стандартные правила электромонтажа.
- Применяйте реле с запасом по току и коммутируемой мощности. Если нагрузка индуктивна (двигатель, компрессор), используйте специализированные реле или контакторы и suppression-элементы (RC, варисторы) на нагрузке.
- Изолируйте низковольтные и силовые цепи внутри корпуса.
Когда решение не подойдёт
- Большие расстояния через многоэтажные здания и плотные стены: 433 MHz ограничен по проницаемости; в таких случаях лучше использовать проводное соединение или LoRa/сеть с репитером.
- Высокие требования к безопасности и шифрованию: простые ASK-модули не шифруют данные. Для охранных систем с критичной защитой используйте модули с шифрованием или заведеную систему доступа.
- Много активных источников помех на той же частоте: если частые помехи, рассмотрите альтернативы (Zigbee, Wi‑Fi, LoRa).
Альтернативные подходы
- Микроконтроллеры (ESP8266/ESP32): позволяют добавлять логику, подтверждения приёма, таймеры и интеграцию с домашней автоматизацией по Wi‑Fi.
- Zigbee/Z‑Wave: стандарты с mesh‑сетью и лучшей совместимостью для умного дома.
- LoRa: для очень больших расстояний и низкой пропускной способности.
- Радиоканалы с кодировкой/шифрованием: если важна защита от подделки сигналов.
Ментальные модели и эвристики проектирования
- Адресация — это «ключ»: если Tx и Rx не используют одинаковый набор адресных бит, они не общаются.
- Антенна и развязка питания — первая причина проблем со связью.
- Разделение низковольтной логики и силовой части защищает и пользователей, и электронику.
Факты и ориентиры
| Параметр | Ориентир |
|---|---|
| Частота | 433.92 MHz |
| Тип модуля | ASK/OOK (обычно) |
| Питание Tx | 9 В (батарея) |
| Питание Rx и логика | 5 В |
| Ожидаемый радиус | ~50–100 м в открытой местности |
Эти значения зависят от антенны, экранирования и препятствий.
Роль‑ориентированные чек‑листы
Чек‑лист для сборщика
- Подготовлены все компоненты
- Поля плат очищены и размечены
- Комплект спаяны и проверены на короткие замыкания
- Антенны установлены и имеют правильную длину
Чек‑лист для монтажника силовой части
- Сеть отключена перед подключением нагрузок
- Коммутационные контакты реле соответствуют нагрузке
- Использованы клеммники с зажимами и изоляцией
Чек‑лист для тестировщика
- Каждая кнопка на Tx вызывает отдельное реле
- Нет ложных срабатываний при отсутствии нажатия
- Тест на дальность проведён
Матрица рисков и способы смягчения
- Риск: удар током при монтажных работах — Митигирование: отключать питание, использовать изоляцию и инструменты с диэлектрическим покрытием.
- Риск: ложные срабатывания из‑за помех — Митигирование: изменить положение антенн, добавить фильтрацию и согласование адресов.
- Риск: перегрузка реле — Митигирование: использовать реле с более высоким номиналом или контакторы для индуктивных нагрузок.
Примеры использования
- Автоматическое открытие гаражных ворот при подъезде
- Управление уличным освещением без прокладки кабеля
- Простая беспроводная сигнализация или звонок
- Пульт управления игрушками и роботами
Критерии приёмки работы в поле
- Система стабильно работает в условиях, где планируется эксплуатация.
- Не фиксируется более N ложных срабатываний в час (ограничение по проекту).
- Все контакты соответствуют требованиям по току и температуре.
Советы по улучшению и масштабированию
- Для большего радиуса используйте внешние направленные антенны и минимизируйте экранирование. Убедитесь в соблюдении местных радиочастотных норм.
- Чтобы управлять множеством приёмников — используйте разные адресные комбинации или одну Tx для массового включения.
- Для обратной телеметрии (подтверждение включения нагрузки) добавьте линию обратной связи или второй модуль радиосвязи.
Краткое резюме
Это простая и надёжная схема для локального беспроводного управления нагрузками без микроконтроллера. Подходит для приложений, где важна независимость от Wi‑Fi и интернета. Основные риски связаны с работой в сети переменного тока и радиопомехами. При правильной сборке и тестировании система даёт удобный и дешёвый способ удалённого управления.
Важно
- Всегда проверяйте соответствие реле техническим характеристикам вашей нагрузки.
- Сохраняйте одинаковые адресные установки на Tx и Rx.
Примечание
- Для интеграции с современными домашними платформами рассмотрите сочетание данного решения с ESP‑модулями или шлюзом, который переводит сигналы в MQTT или HTTP.
Сводка
- Простая аппаратная реализация на HT12E/HT12D подходит для базового дистанционного управления.
- Соблюдайте электрическую безопасность и тестируйте систему в реальных условиях.
- При необходимости используйте альтернативы с шифрованием или mesh‑сетями для большего радиуса и надёжности.
Похожие материалы
Группы на Nintendo Switch — быстрое руководство
Как изменить DNS на Ubuntu
ArchiveBox — локальный архив веб‑страниц
Найти онлайн‑сообщество для новогодних целей
Экспорт LastPass и переход на другой менеджер паролей