Беспроводной самодельный сигнализатор уровня воды: схема, сборка и интеграция
Важно: все схемы и подключения нужно проверять мультиметром до подачи питания. Для резервуаров с питьевой водой предпочтительней использовать поплавковые датчики или ультразвуковой датчик, а не металлические контакты.

Зачем собирать собственный беспроводной датчик уровня воды
Самодельный беспроводной индикатор уровня воды полезен, когда нужно наблюдать уровень воды в резервуаре без прокладки проводов через стены или крышу. По сравнению с жёстко смонтированными проводными датчиками он даёт гибкость установки приёмников в нескольких местах и упрощает монтаж на удалённых баках.
Краткие преимущества:
- Простая установка — нет необходимости тянуть провода.
- Можно иметь один передатчик на резервуаре и несколько приёмников в разных местах.
- Меньше механического износа и риск утечек из-за проводов.
- Более гибкая интеграция с домашней автоматикой (опционально).
Что потребуется (список деталей и рекомендации)
Ниже — базовый набор компонентов. Для удобства добавлена колонка с назначением и небольшими советами по выбору.
| Компонент | Назначение | Советы |
|---|---|---|
| ESP8266 (NodeMCU или D1 Mini) | Для интеграции с Home Assistant | D1 Mini компактнее, NodeMCU удобнее для макета |
| 433 МГц передатчик и приёмник | Беспроводная передача сигналов от поплавков | Можно купить готовые модули или собрать на HT12E/HT12D |
| Поплавковые выключатели (4 шт.) | Датчики уровня в баке | Для питьевой воды — герметичные поплавки из пищевого пластика |
| Макетная плата / печатная плата | Сборка схемы | Для постоянной установки — паять на ПП или использовать готовый корпус |
| Соединительные провода | Подключения | Используйте качественные перемычки и разъёмы |
| Батарея Li-Ion 4.2 В | Питание передатчика | Добавьте держатель и защитную плату заряда при необходимости |
| Паяльник, припой, опрессовка | Сборка | Для прочной и влагозащищённой конструкции — пайка обязательна |
| Антенна 433 МГц (опционально) | Увеличение дальности | Простая телескопическая антенна улучшит приём |
Краткое определение ключевых терминов:
- Передатчик (TX): устройство на баке, отправляет сигналы о срабатывании датчиков.
- Приёмник (RX): устройство принимает сигналы и включает индикаторы или передаёт данные в ESP.
- ESPHome: прошивка для ESP8266/ESP32, упрощающая интеграцию с Home Assistant.
Схема и сборка: шаг 1 — проект электрической части
Следуйте схемам ниже, внимательно сравнивая компоненты и контакты на макетной плате. Перед пайкой соберите макет на макетной плате и проверьте работоспособность.
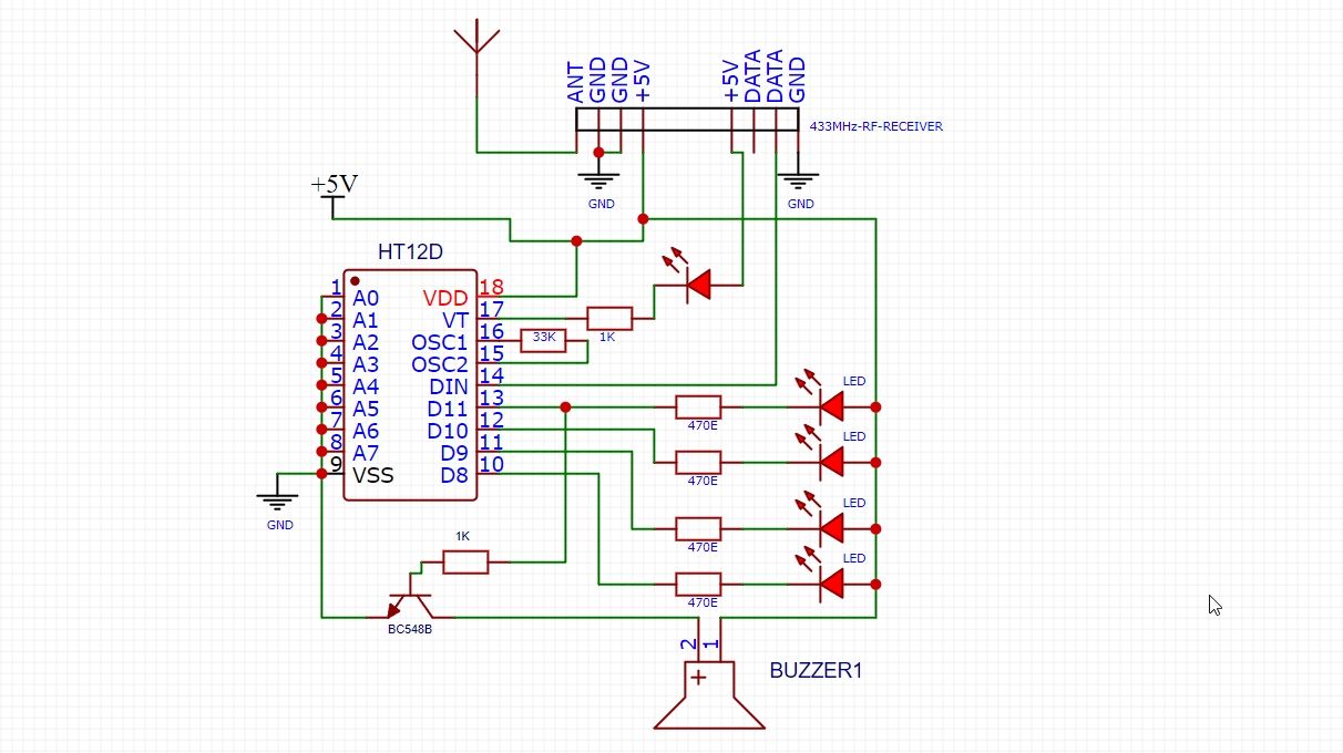
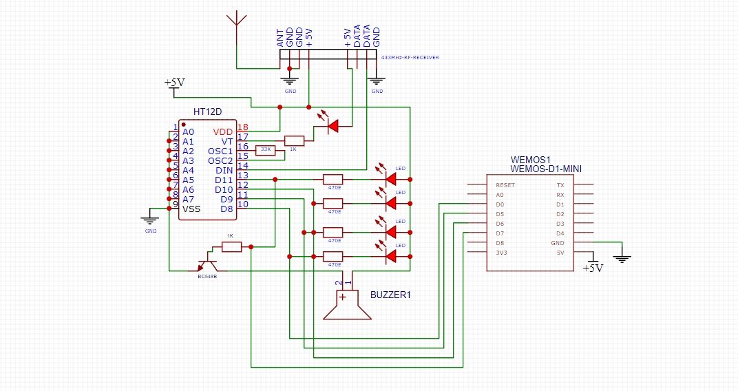
433MHz water tank level receiver circuit diagram:

The finished 433MHz water tank level receiver circuit built on a breadboard:

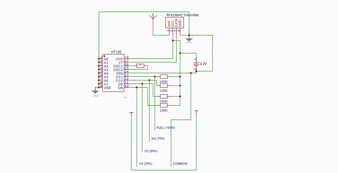
433MHz water tank level transmitter circuit diagram:

The 433MHz water tank level transmitter circuit built on a breadboard:

Описание работы схемы:
- К передатчику подключены четыре поплавковых выключателя. У всех общий провод, а остальные контакты идут на разные цифровые входы кодера (или напрямую на модуль, если используете простую логическую схему).
- Когда поплавок достигает уровня, замыкается контакт, модуль передатчика формирует код и отправляет сигнал на 433 МГц.
- Приёмник получает код и замыкает соответствующий выход, который может зажечь светодиод или сформировать триггер для ESP8266.
Советы по монтажу:
- Удобно подключать общий провод поплавков к штекеру для быстрого обслуживания.
- Для наружной установки применяйте герметичные разъёмы и силиконовый герметик.
- Записывайте пины и соответствия уровней (например, верхний уровень — пин 1 и т.д.).
Тестирование: шаг 2 — как правильно проверить работоспособность
- Соберите передатчик и приёмник на макетной плате.
- Вставьте поплавки в пустую ёмкость по уровням (25%, 50%, 75%, 100%).
- Подайте питание и медленно наливайте воду.
- Наблюдайте за индикаторами на приёмнике: каждый поплавок должен включать соответствующий светодиод при затоплении.
- Проверьте дальность связи: постепенно удаляйте приёмник от передатчика, фиксируя максимальную надёжную дистанцию в условиях вашей местности.
- При проблемах с приёмом попробуйте подключить или изменить длину антенн.
Критические проверки:
- Наличие ложных срабатываний при ветре или волнах. Увеличьте массу поплавков или примените демпфирующие кожухи.
- Стабильность питания. Для передатчика используйте стабилизированную аккумуляторную систему или источник с защитой от перезаряда.
Установка: шаг 3 — монтаж в баке и корпус защита
Рекомендации по установке передатчика:
- Устанавливайте передатчик и поплавки внутри бака так, чтобы поплавки могли свободно перемещаться по вертикали.
- Разместите передатчик в герметичном пластиковом боксе или 3D-печатном корпусе, загерметизированном силиконом.
- Крепите корпус в верхней части бака или над ним, но не внутри воды (если только корпус специально рассчитан для погружения).
- Антенну выведите наружу корпуса, если возможно — это увеличит дальность приёма.
Проверки после монтажа:
- Полный цикл наполнения/слива бака.
- Имитация отказа питания одного из модулей.
- Уровень шума (помехи) на 433 МГц у вас в районе: радиопередача соседей, радионяня и др.
Интеграция с Home Assistant: шаг 4 — подключение ESP8266
Вы можете подключить выводы приёмника к D1 Mini/NodeMCU и использовать ESPHome для отправки состояния в Home Assistant. Ниже — пример подключения и краткое объяснение.

Вставьте этот фрагмент в конфигурацию ESPHome после блока captive_portal:
captive_portal:
web_server:
port: 80
binary_sensor:
- platform: gpio
pin: GPIO16
name: "100% Water - Tank Full"
device_class: motion
- platform: gpio
pin: GPIO14
name: "75% Water"
device_class: motion
- platform: gpio
pin: GPIO12
name: "50% Water"
device_class: motion
- platform: gpio
pin: GPIO13
name: "25% Water"
device_class: motionПояснения:
- Каждый binary_sensor привязан к пину GPIO, который вы используете как вход от приёмника (контакты приёмника замыкают на GND или VCC в зависимости от схемы).
- device_class: motion выбран для совместимости с триггерными автоматизациями; при желании замените на “occupancy” или другой класс.
- После загрузки прошивки устройства появятся в Home Assistant автоматически (при корректной настройке ESPHome).
Практические шаги интеграции:
- Подключите D1 Mini к компьютеру и компилируйте прошивку через ESPHome.
- Передайте скетч и подключите плату к питанию в системе.
- В Home Assistant проверьте появление датчиков и создайте автоматизации (выключение насоса при 100% и включение при минимальном уровне).
Мини-методика проверки совместимости и приёма
- Шаг 1: Поместите передатчик в закрытый ящик и проверьте приём в 5 разных точках дома.
- Шаг 2: Увеличьте расстояние до момента потери связи, затем уменьшите и зафиксируйте стабильную границу.
- Шаг 3: Попробуйте поменять ориентацию антенн и их длину на 17–20 см (приблизительная четвертволновая длина для 433 МГц).
Альтернативные подходы и когда этот метод не подходит
Альтернативы:
- Ультразвуковой датчик (HC-SR04, JSN-SR04T) — хорош для бесконтактного измерения уровня воды; работает без проводимых контактов, удобен для питьевой воды.
- Зонды проводимости / металлические полосы — дешево, но не подходят для питьевой воды и подвержены коррозии.
- Датчики давления на дне бака — точны, но сложнее в установке и калибровке.
Когда не подходит беспроводный 433 МГц подход:
- Большие расстояния между баком и местом приёма (сильное ослабление сигнала или множественные преграды).
- Высокий уровень радиопомех в диапазоне 433 МГц.
- Потребность в точном процентном измерении объёма (лучше использовать ультразвук или гидростатические датчики).
Отказоустойчивость и отказ-режимы: когда система может не сработать
- Сильные электромагнитные помехи могут нарушить передачу, что приведёт к заниженным/ложным показаниям.
- Разряд батареи передатчика — предусмотрите индикацию заряда или мониторинг напряжения.
- Механические заедания поплавков — регулярно проверяйте и очищайте поплавки от грязи и накипи.
Критерии приёмки
- Все четыре уровня корректно отображаются на приёмнике при тестовом наполнении бака.
- ESP отображает состояния датчиков в Home Assistant в пределах 5 секунд после изменения.
- Передатчик и приёмник сохраняют связь на требуемой рабочей дистанции в реальных условиях.
- Корпуса герметичны и не пропускают влагу внутрь электроники при обычных погодных условиях.
Таблица тест-кейсов и критерии приёмки
| Тест | Действие | Ожидаемый результат |
|---|---|---|
| ТК-1 | Наполнить бак до 25% | Светодиод 25% загорается, соответствующий сенсор в HA = ON |
| ТК-2 | Наполнить бак до 50% | 25% и 50% ON |
| ТК-3 | Полное заполнение | Все 4 индикатора ON; автоматизация отключает насос |
| ТК-4 | Удаление приёмника на границу связи | Сигнал теряется/восстанавливается предсказуемо |
| ТК-5 | Отключение питания передатчика | Приёмник показывает отсутствие сигнала или состояние “offline” |
Роль‑ориентированные контрольные списки
Для монтажника:
- Проверить пины и соответствие каждого поплавка.
- Установить герметичный корпус и прокладки.
- Настроить антенну и протестировать дальность в месте установки.
Для домовладельца:
- Периодически проверять поплавки на накипь и коррозию.
- Контролировать уровень заряда батареи и герметичность корпуса.
- Проверять логи в Home Assistant и реакции автоматизаций.
Простые сценарии автоматизации (идеи)
- Автоматическое отключение насоса при достижении 100%.
- Уведомление на телефон при достижении 75% или падении ниже 25%.
- История уровня воды в Home Assistant для анализа потребления.
Простое дерево решений для выбора подхода
flowchart TD
A[Нужна дистанционная индикация уровня?] -->|Да| B{Есть ограничение по дальности}
B -->|Короткая| C[433 МГц TX/RX + поплавки]
B -->|Средняя/Длинная| D[Проверить усиление антенн или перейти на Wi‑Fi/LoRa]
A -->|Нет, нужен точный уровень| E[Ультразвук или гидростатический датчик]
D --> F[Рассмотреть LoRa для дальних бакингов]Обслуживание и расписание проверок
- Ежемесячно: визуальный осмотр поплавков и корпуса.
- Раз в 3–6 месяцев: тестирование связи и контроль батареи.
- Раз в год: разбор корпуса и проверка пайки и контактов.
Советы по безопасности и защите данных
- Изолируйте клеммы и применяйте термоусадку для предотвращения коррозии.
- При интеграции в Wi‑Fi-сеть используйте защищённую сеть и актуальные пароли.
- Не храните чувствительные пароли в открытом виде в прошивке; используйте надёжное управление секретами в ESPHome.
Частые проблемы и их устранение
Проблема: Нет приёма от передатчика
- Проверьте питание передатчика, целостность антенны и контакт поплавков.
- Убедитесь, что модуль передатчика вообще посылает сигнал — используйте SDR или другой RX для проверки.
Проблема: Ложные срабатывания
- Добавьте программную фильтрацию (дебаунс) в ESPHome или аппаратное RC-фильтрование.
- Увеличьте массу поплавков или защитите их от волн.
Проблема: Частые потери связи на расстоянии
- Попробуйте ориентировать антенны вертикально и использовать телескопическую антенну 17–20 см.
- Проверьте наличие металлических преград между модулями.
Заключение
Самодельный беспроводной сигнализатор уровня воды — практичный проект для дома и дачи. Он даёт гибкость установки и лёгкую интеграцию с умным домом. При правильной сборке и защите от влаги система надёжно информирует о состоянии бака и помогает экономить воду и электроэнергию.
Ключевые рекомендации на закуску:
- Для питьевой воды используйте герметичные поплавки или бесконтактный ультразвук.
- Тестируйте дальность и помехи на месте установки.
- Интегрируйте с Home Assistant через ESPHome для автоматизаций и уведомлений.
Дополнительные ресурсы и шаблоны:
- Чеклист установки (распечатайте и используйте при монтаже).
- Таблица тест-кейсов (скопируйте в систему контроля качества).
Похожие материалы
CSS font-family: как менять шрифты на сайте
График амортизации кредита в Excel — пошагово
Разгон Raspberry Pi 4 — безопасный пошаговый гид
Как запустить Windows 11 на Mac — варианты и советы
Мошенничество с возвратом средств через техподдержку